HOME   LIST
‹–   –›

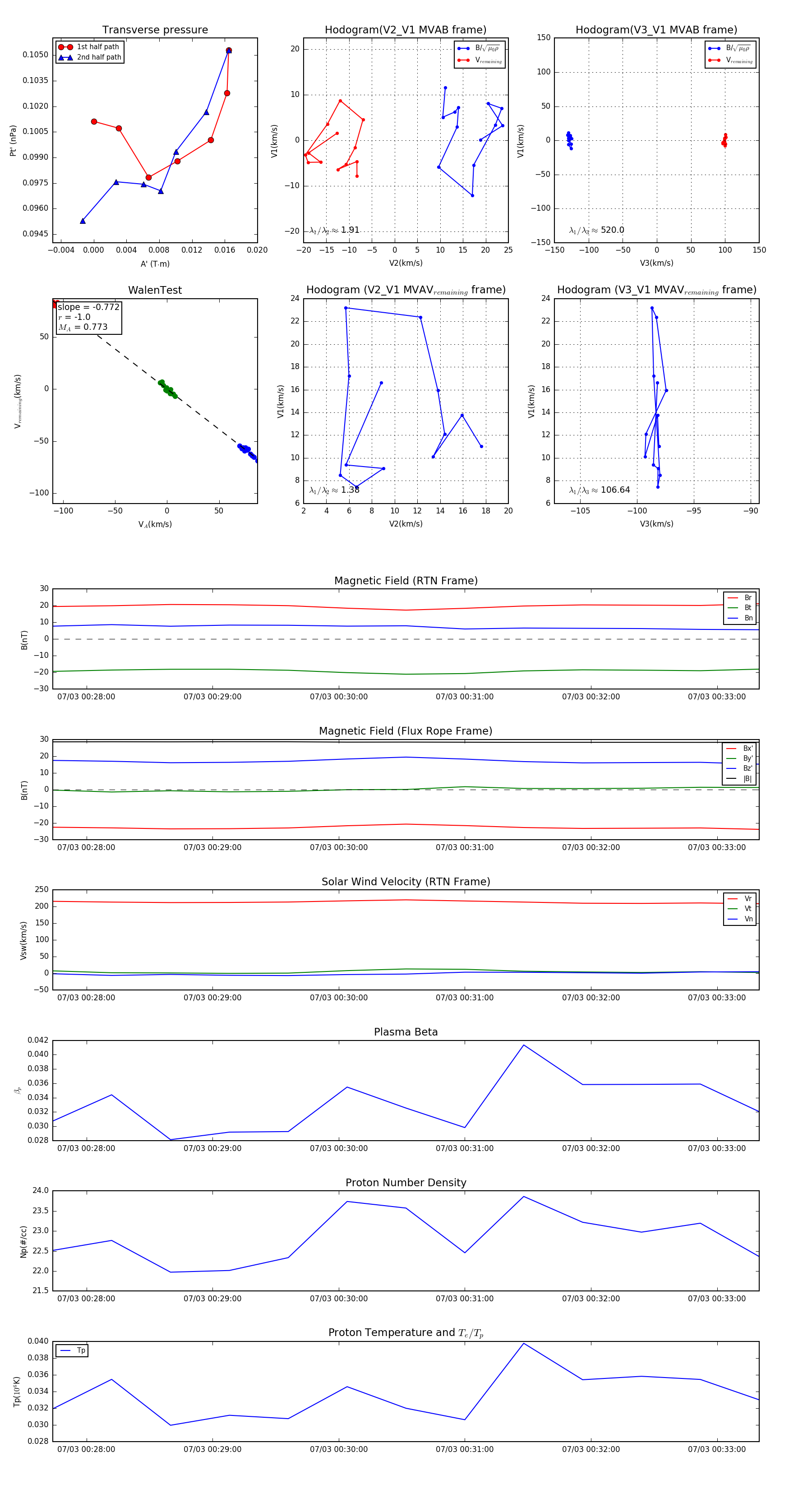
Flux Rope in 2023

Flux Rope Event 2023-07-03 00:27:44 ~ 2023-07-03 00:33:20 (337 seconds)


plot