HOME   LIST
‹–   –›

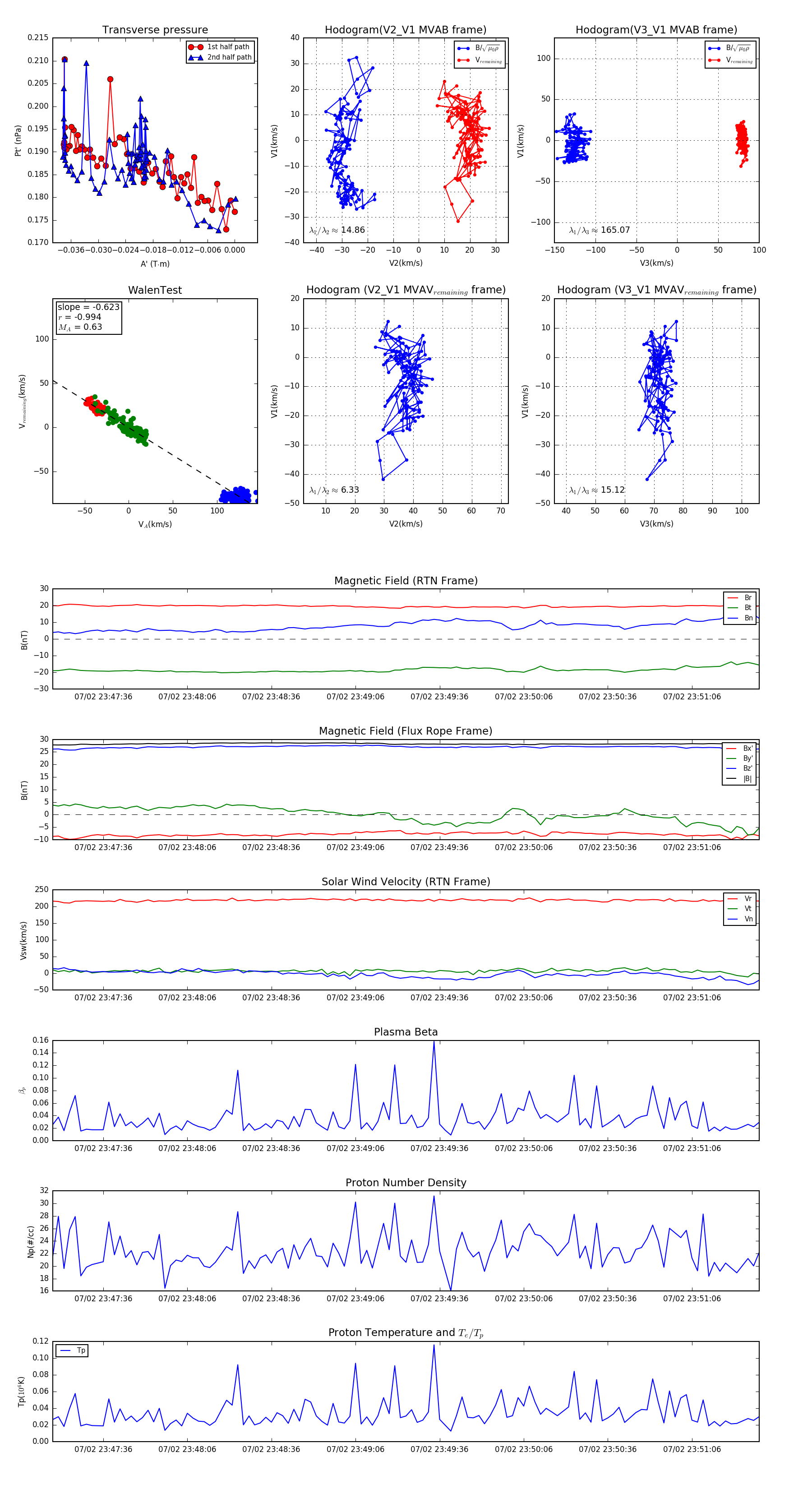
Flux Rope in 2023

Flux Rope Event 2023-07-02 23:47:18 ~ 2023-07-02 23:51:30 (253 seconds)


plot