HOME   LIST
‹–   –›

Flux Rope in 2023

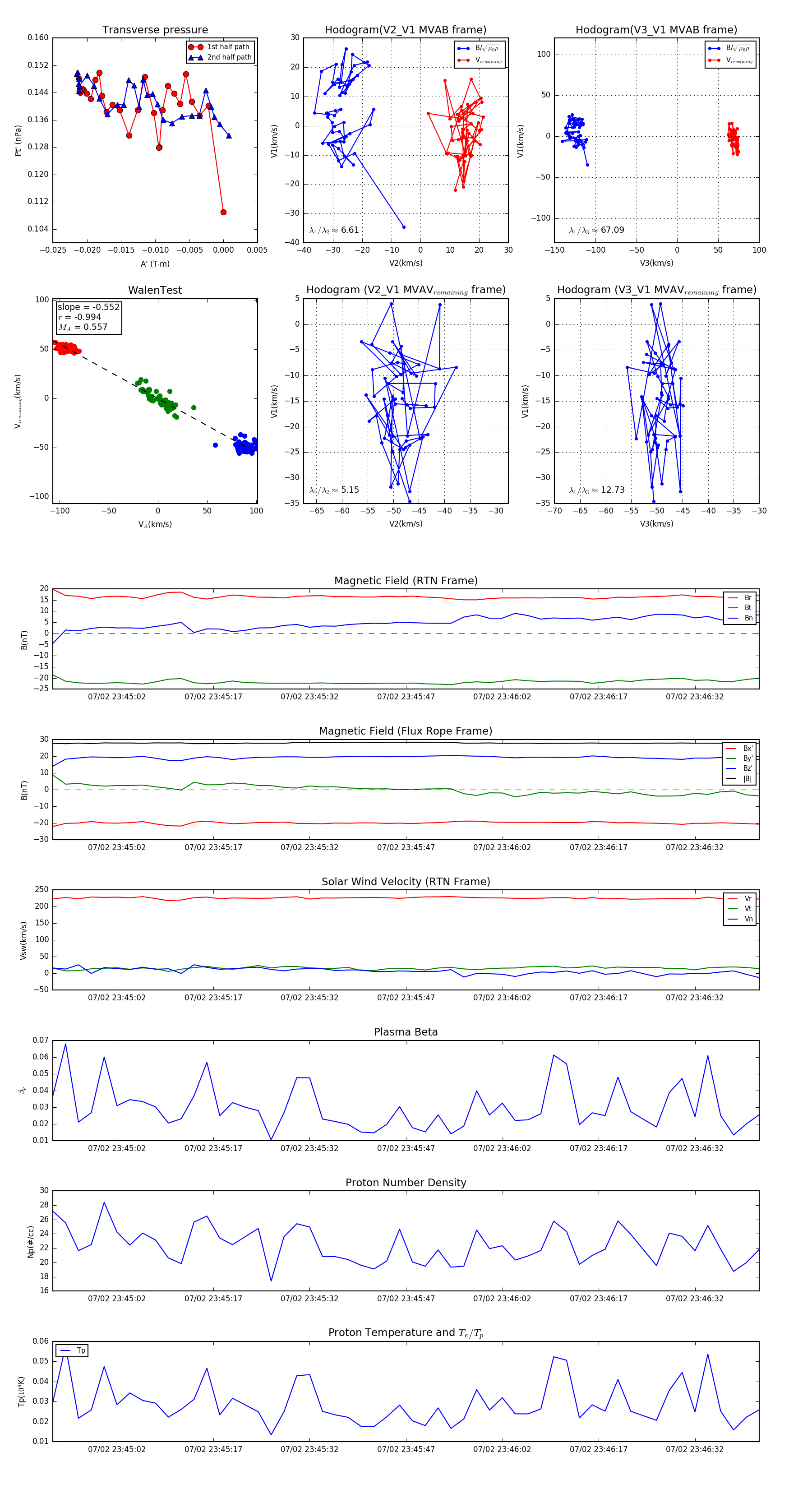
Flux Rope Event 2023-07-02 23:44:52 ~ 2023-07-02 23:46:42 (111 seconds)


plot