HOME   LIST
‹–   –›

Flux Rope in 2023

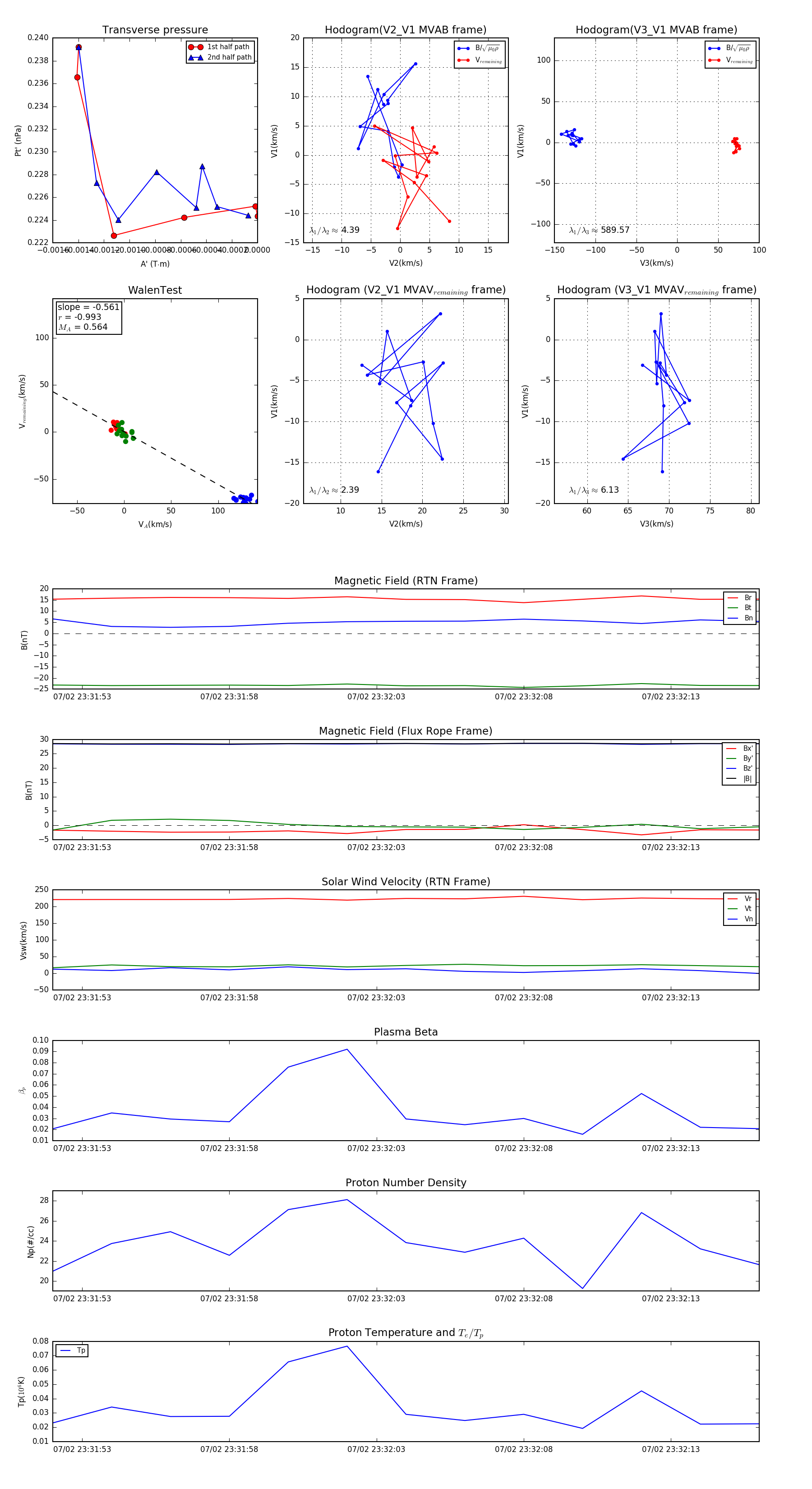
Flux Rope Event 2023-07-02 23:31:52 ~ 2023-07-02 23:32:16 (25 seconds)


plot