HOME   LIST
‹–   –›

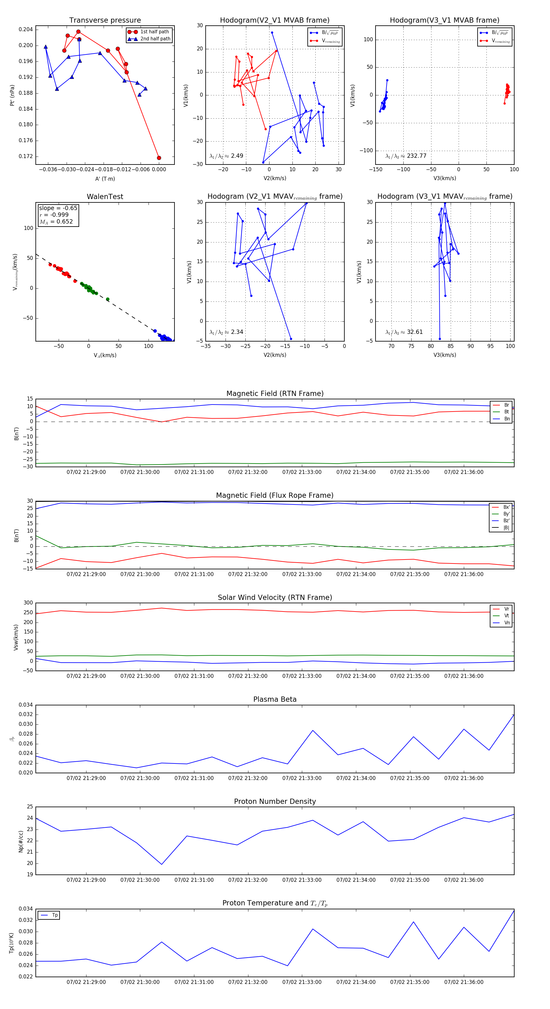
Flux Rope in 2023

Flux Rope Event 2023-07-02 21:28:04 ~ 2023-07-02 21:36:56 (533 seconds)


plot