HOME   LIST
‹–   –›

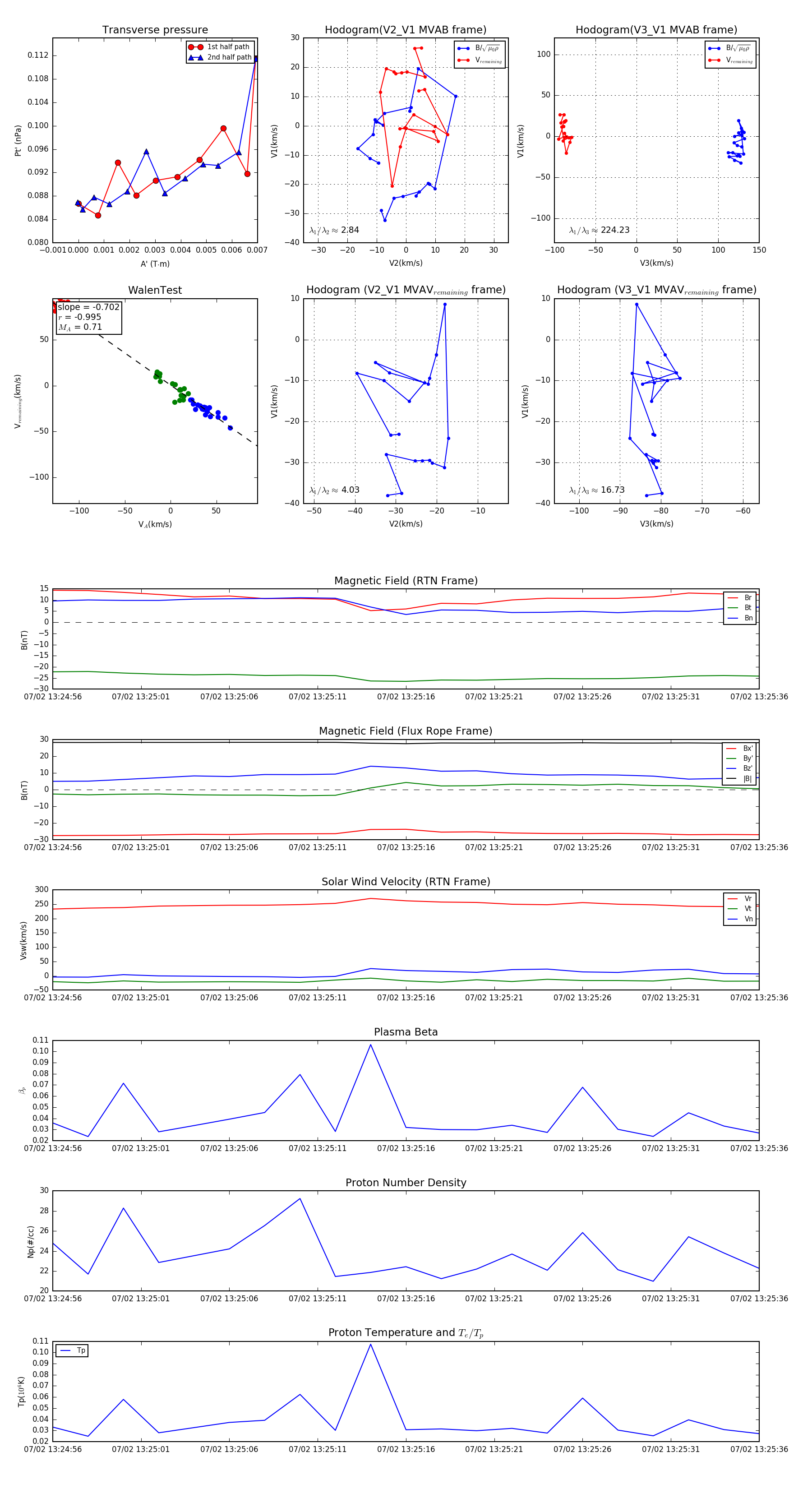
Flux Rope in 2023

Flux Rope Event 2023-07-02 13:24:56 ~ 2023-07-02 13:25:36 (41 seconds)


plot