HOME   LIST
‹–   –›

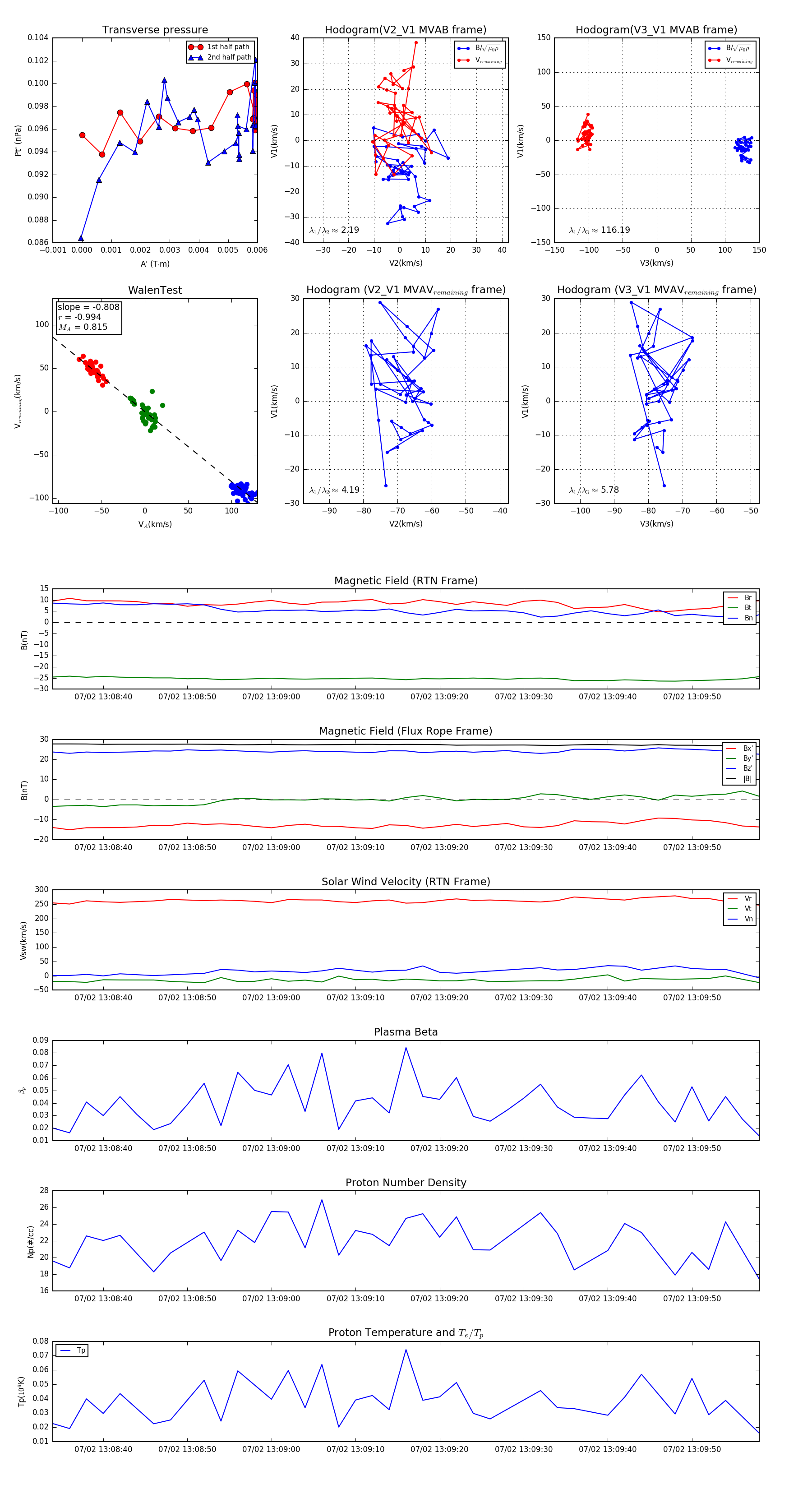
Flux Rope in 2023

Flux Rope Event 2023-07-02 13:08:34 ~ 2023-07-02 13:09:58 (85 seconds)


plot