HOME   LIST
‹–   –›

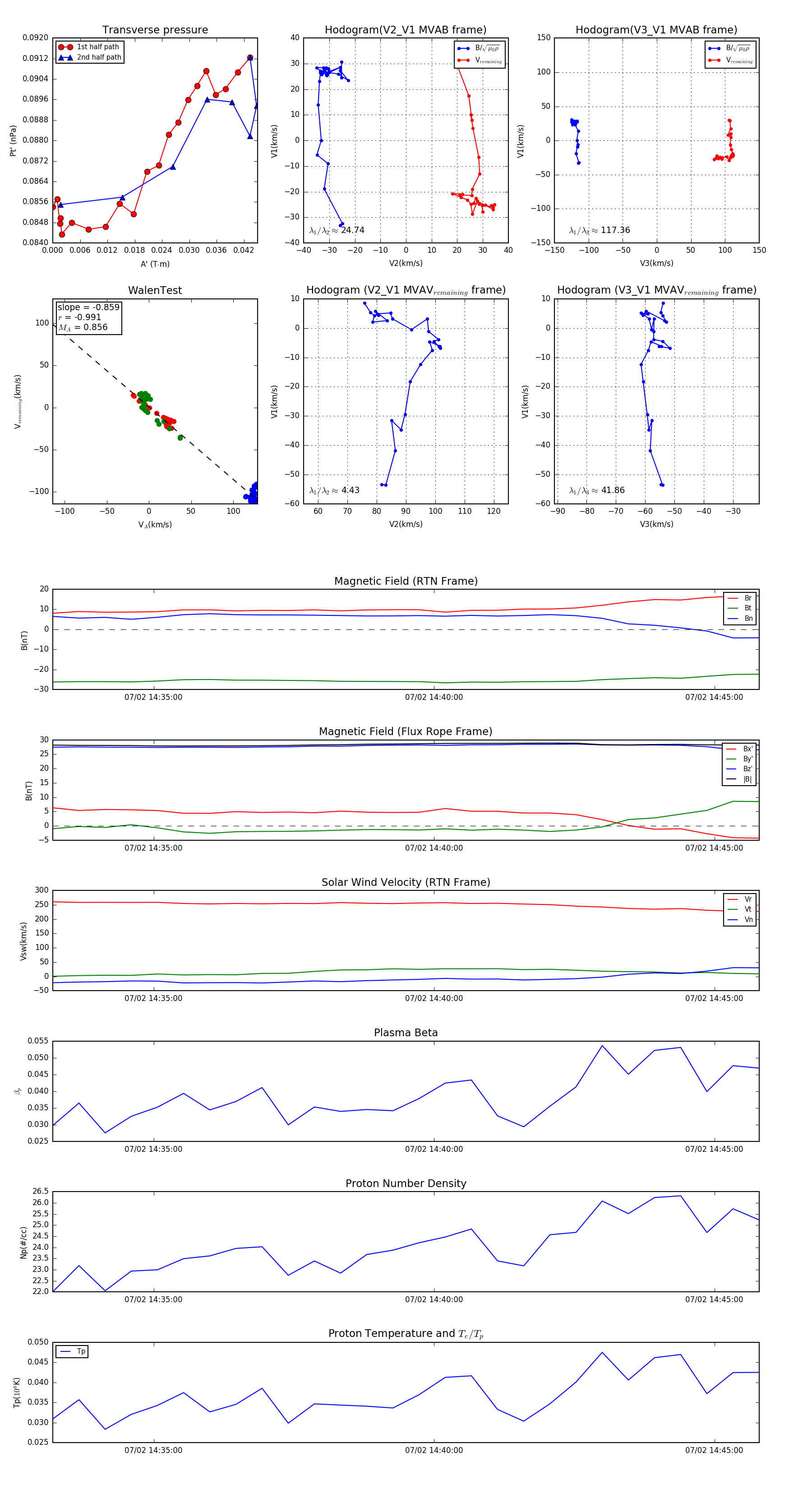
Flux Rope in 2023

Flux Rope Event 2023-07-02 14:33:12 ~ 2023-07-02 14:45:48 (757 seconds)


plot