HOME   LIST
‹–   –›

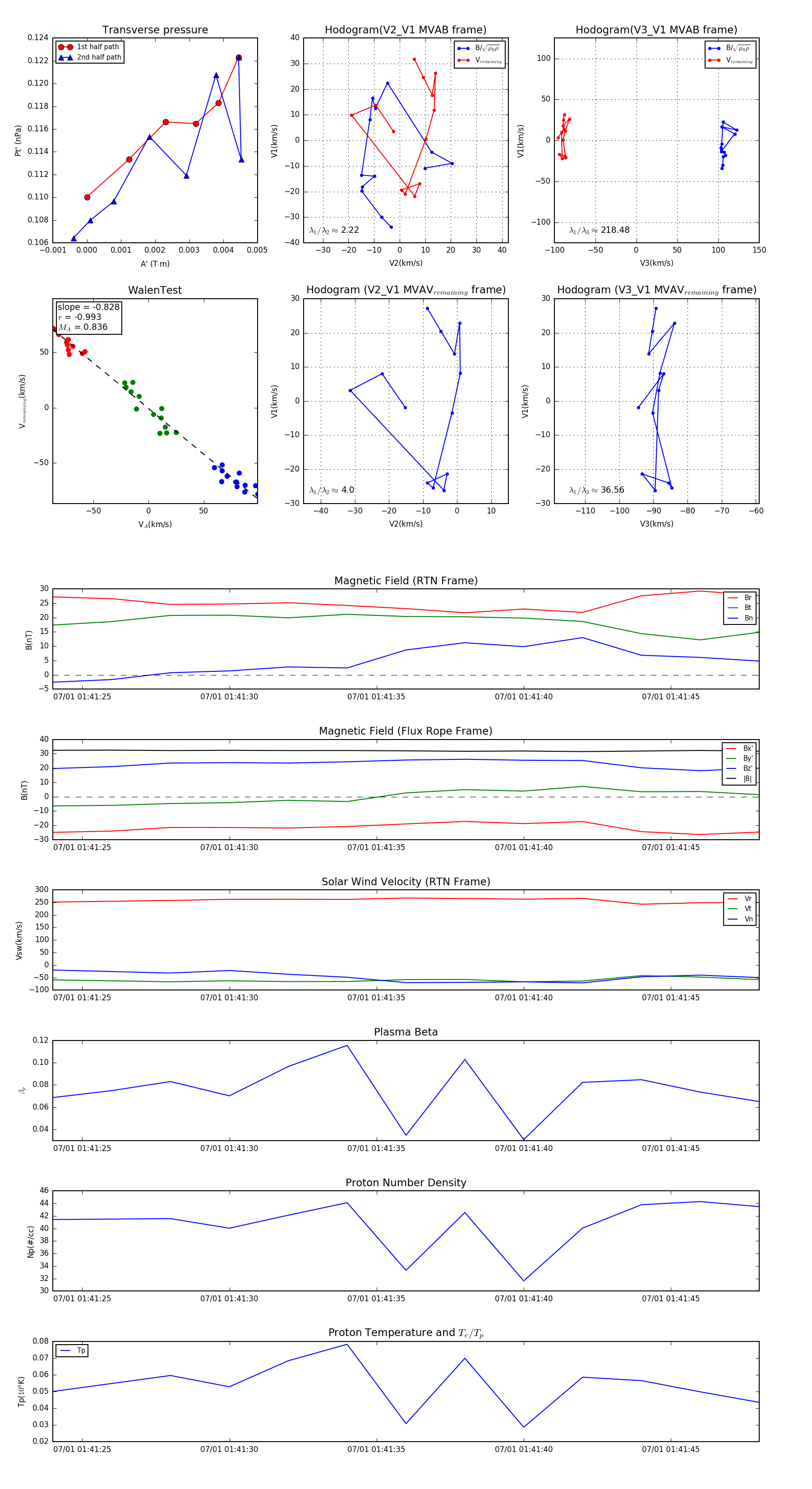
Flux Rope in 2023

Flux Rope Event 2023-07-01 01:41:24 ~ 2023-07-01 01:41:48 (25 seconds)


plot