HOME   LIST
‹–   –›

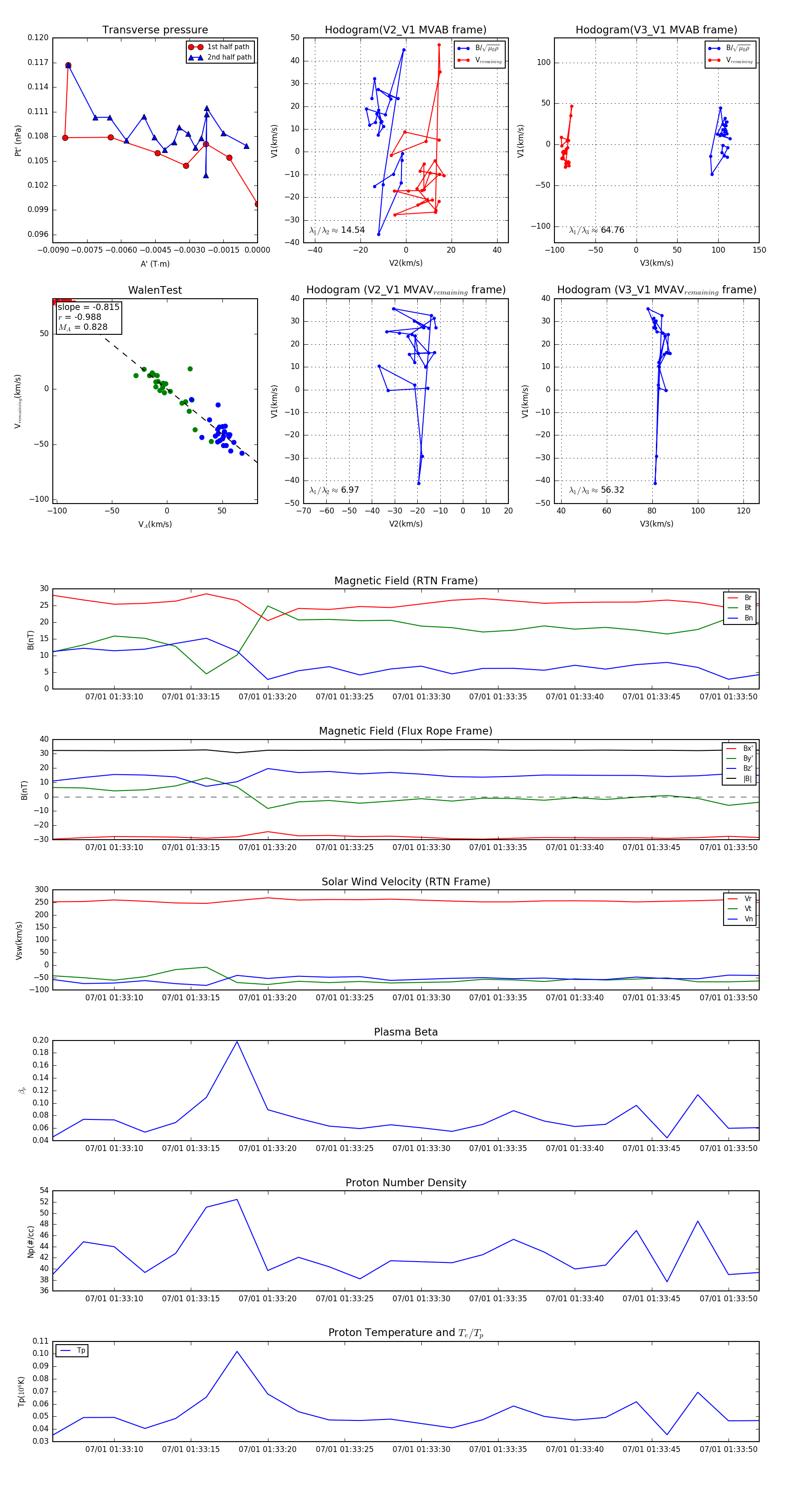
Flux Rope in 2023

Flux Rope Event 2023-07-01 01:33:06 ~ 2023-07-01 01:33:52 (47 seconds)


plot