HOME   LIST
‹–   –›

Flux Rope in 2023

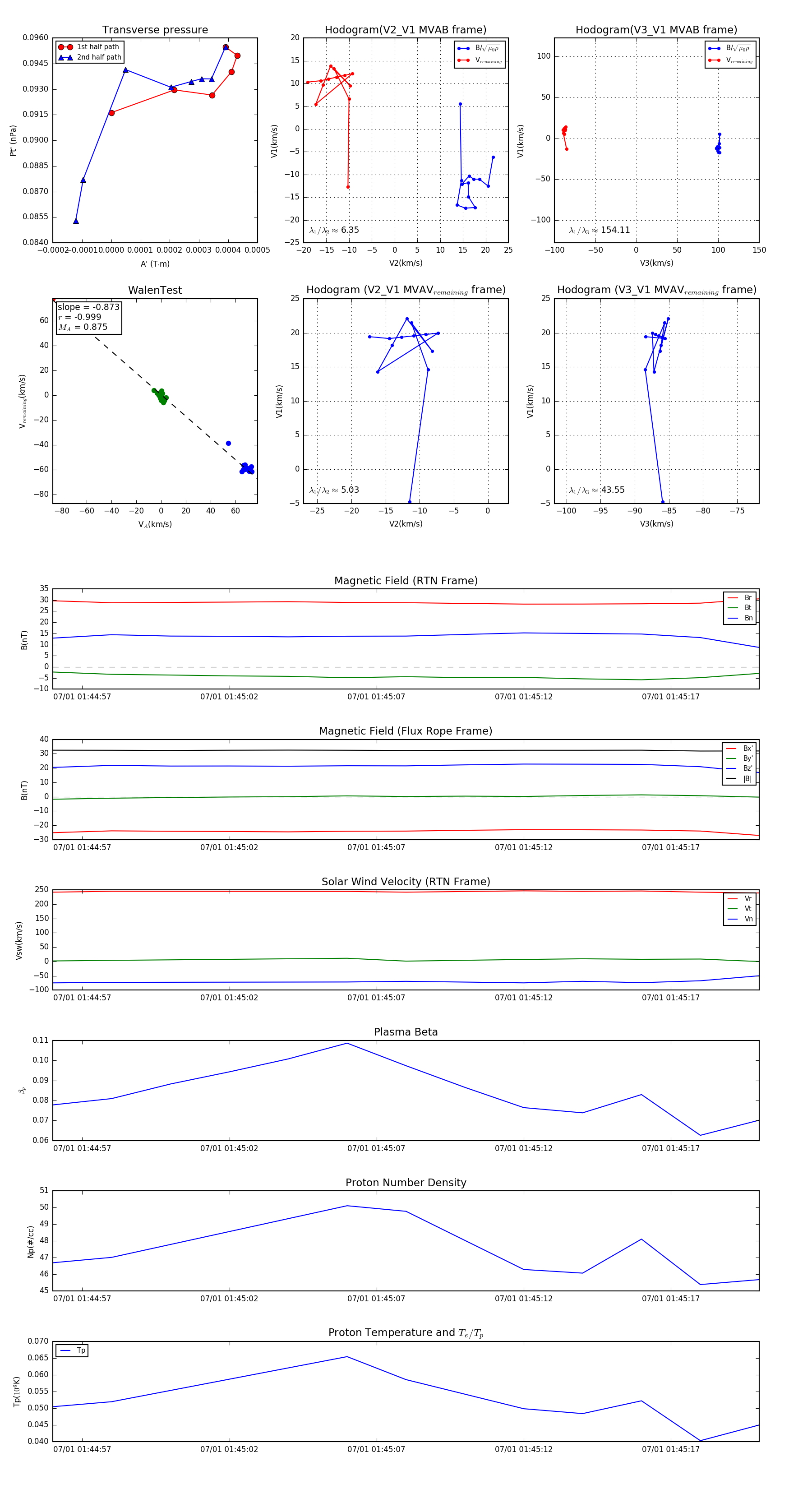
Flux Rope Event 2023-07-01 01:44:56 ~ 2023-07-01 01:45:20 (25 seconds)


plot