HOME   LIST
‹–   –›

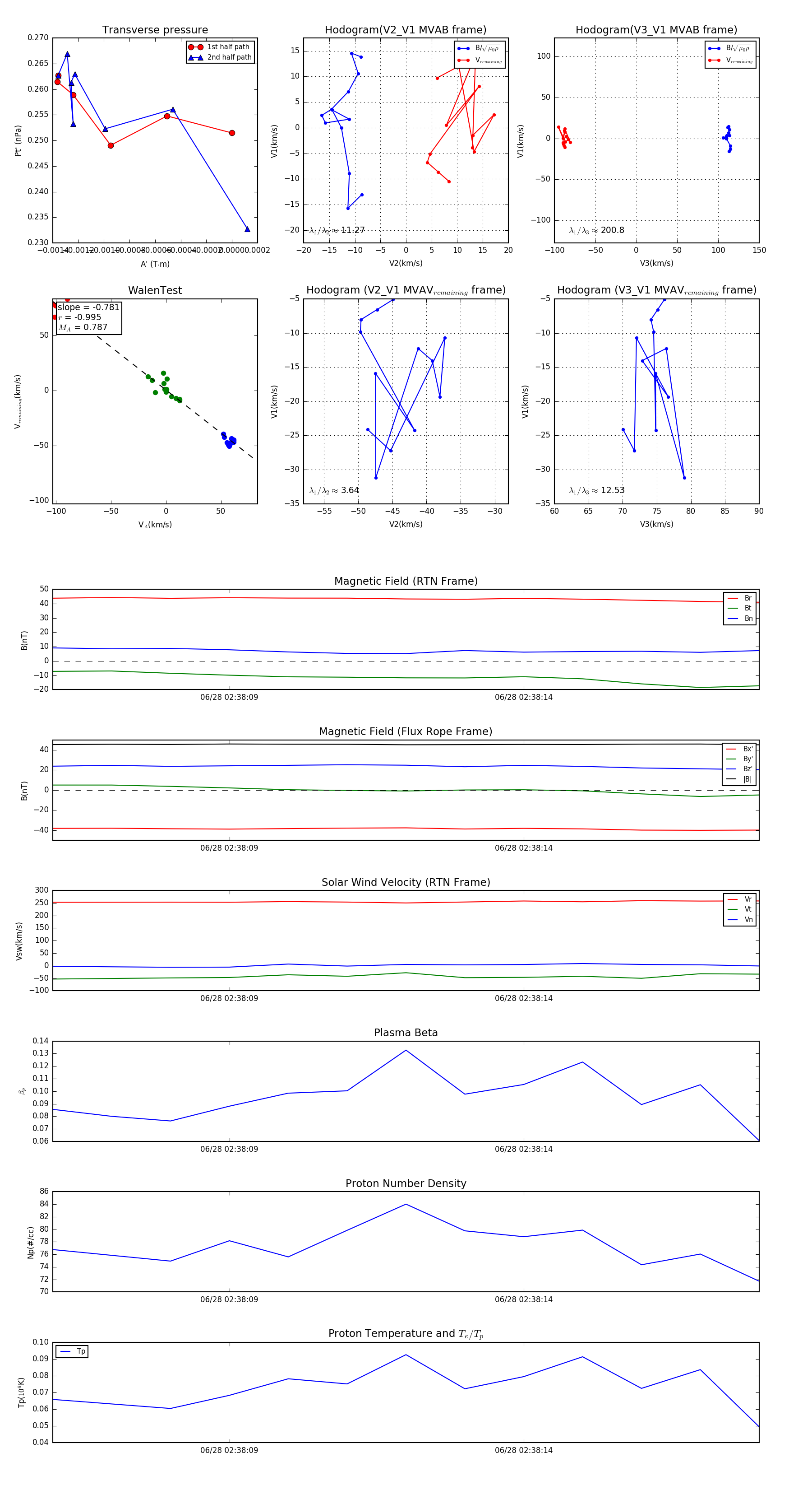
Flux Rope in 2023

Flux Rope Event 2023-06-28 02:38:06 ~ 2023-06-28 02:38:18 (13 seconds)


plot