HOME   LIST
‹–   –›

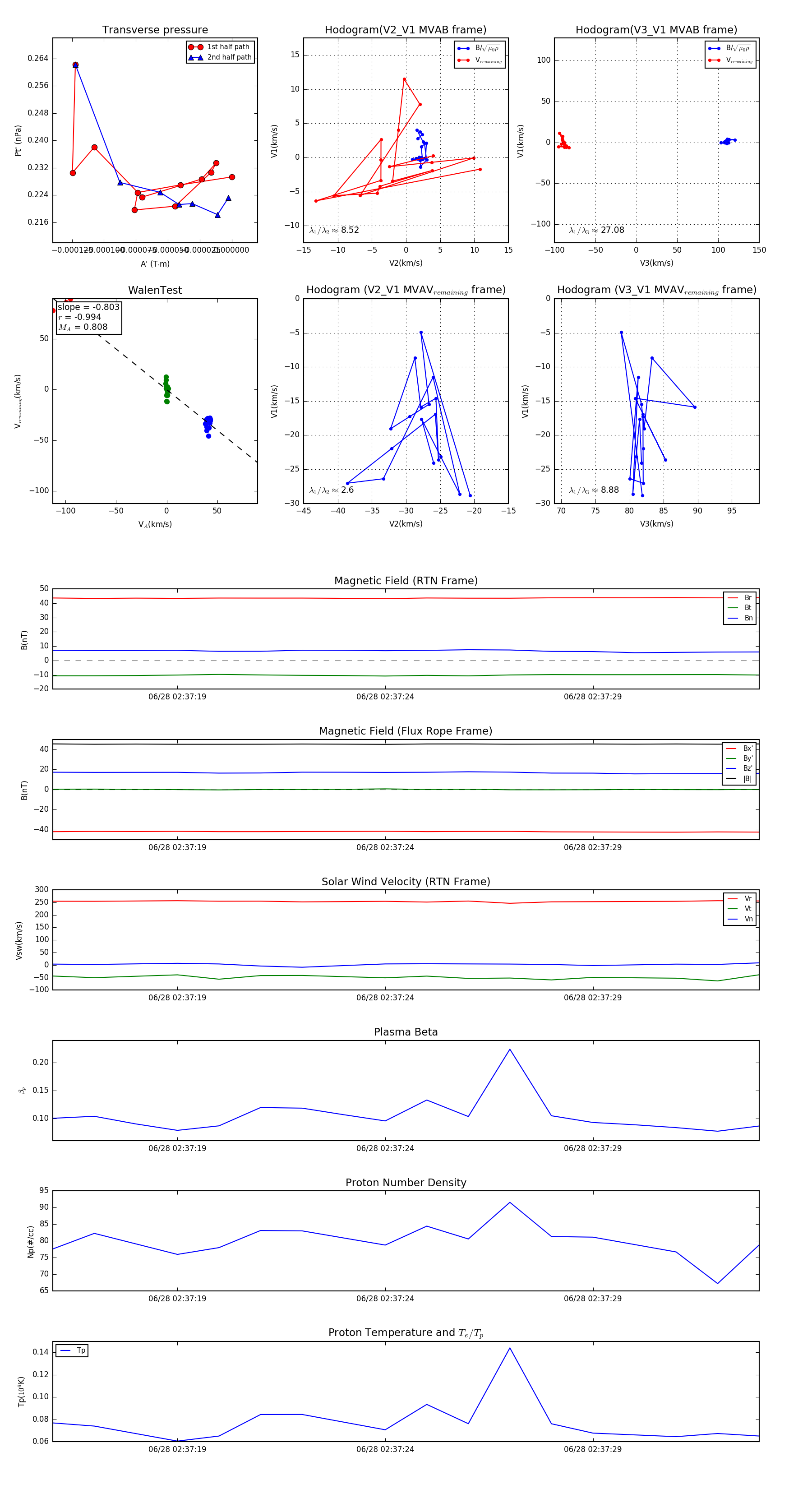
Flux Rope in 2023

Flux Rope Event 2023-06-28 02:37:16 ~ 2023-06-28 02:37:33 (18 seconds)


plot