HOME   LIST
‹–   –›

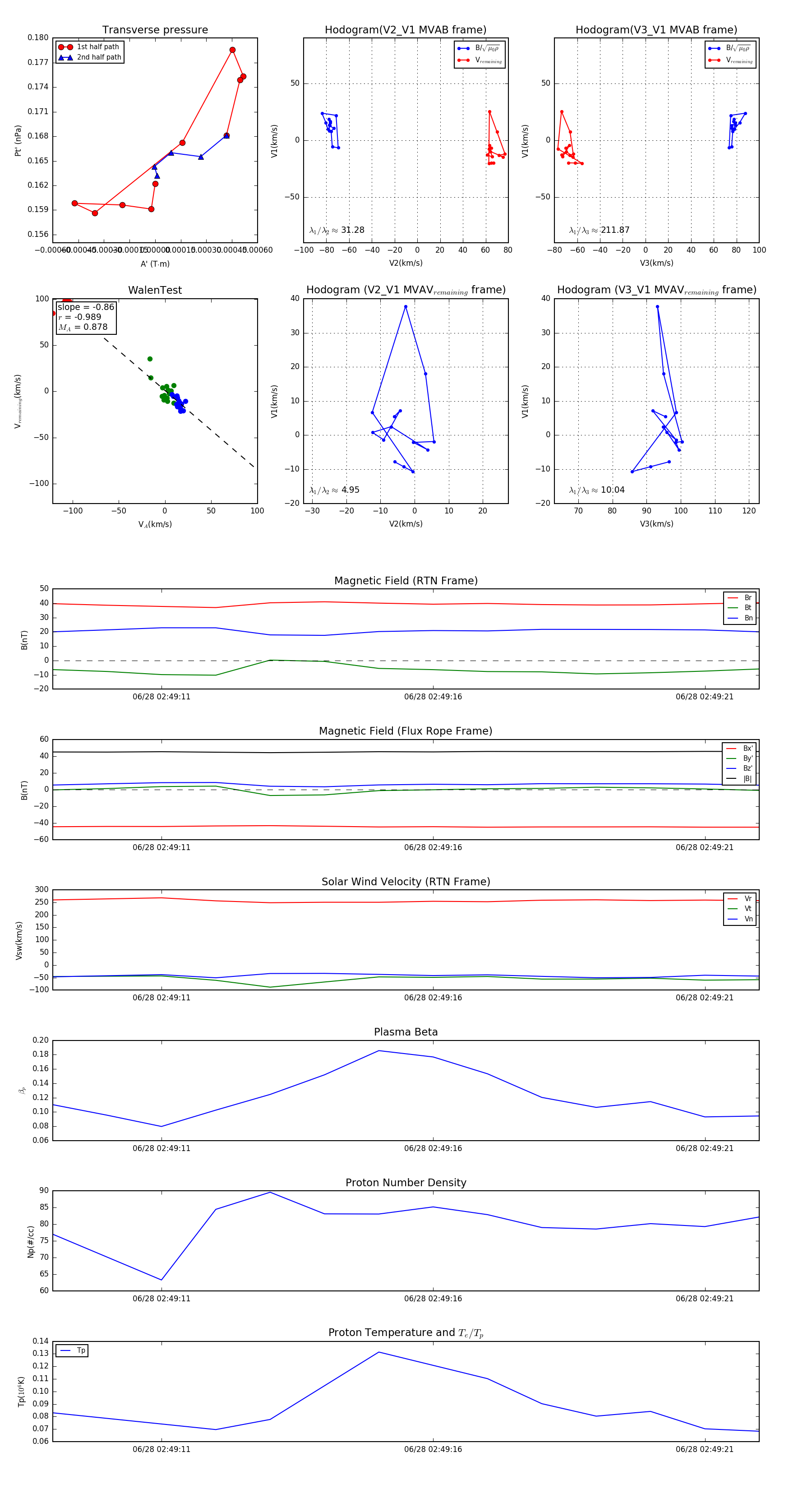
Flux Rope in 2023

Flux Rope Event 2023-06-28 02:49:09 ~ 2023-06-28 02:49:22 (14 seconds)


plot