HOME   LIST
‹–   –›

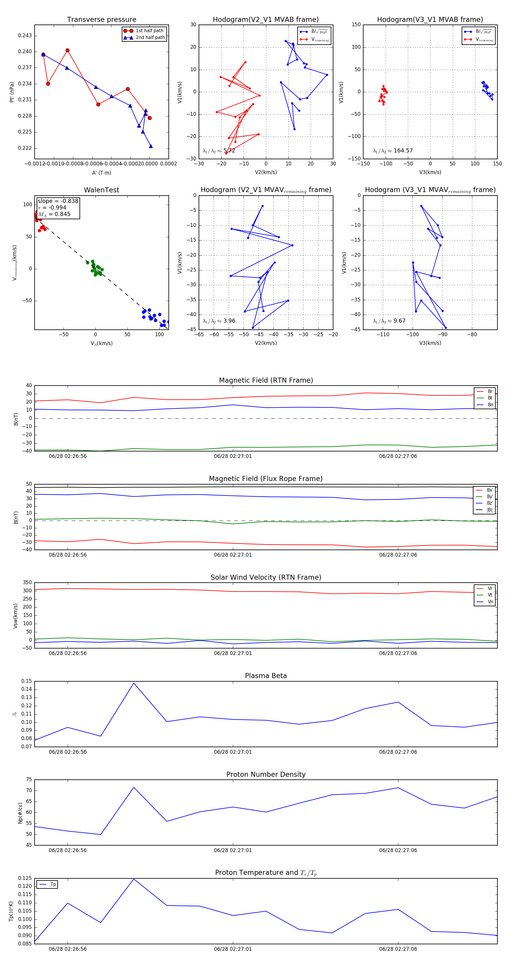
Flux Rope in 2023

Flux Rope Event 2023-06-28 02:26:55 ~ 2023-06-28 02:27:09 (15 seconds)


plot