HOME   LIST
‹–   –›

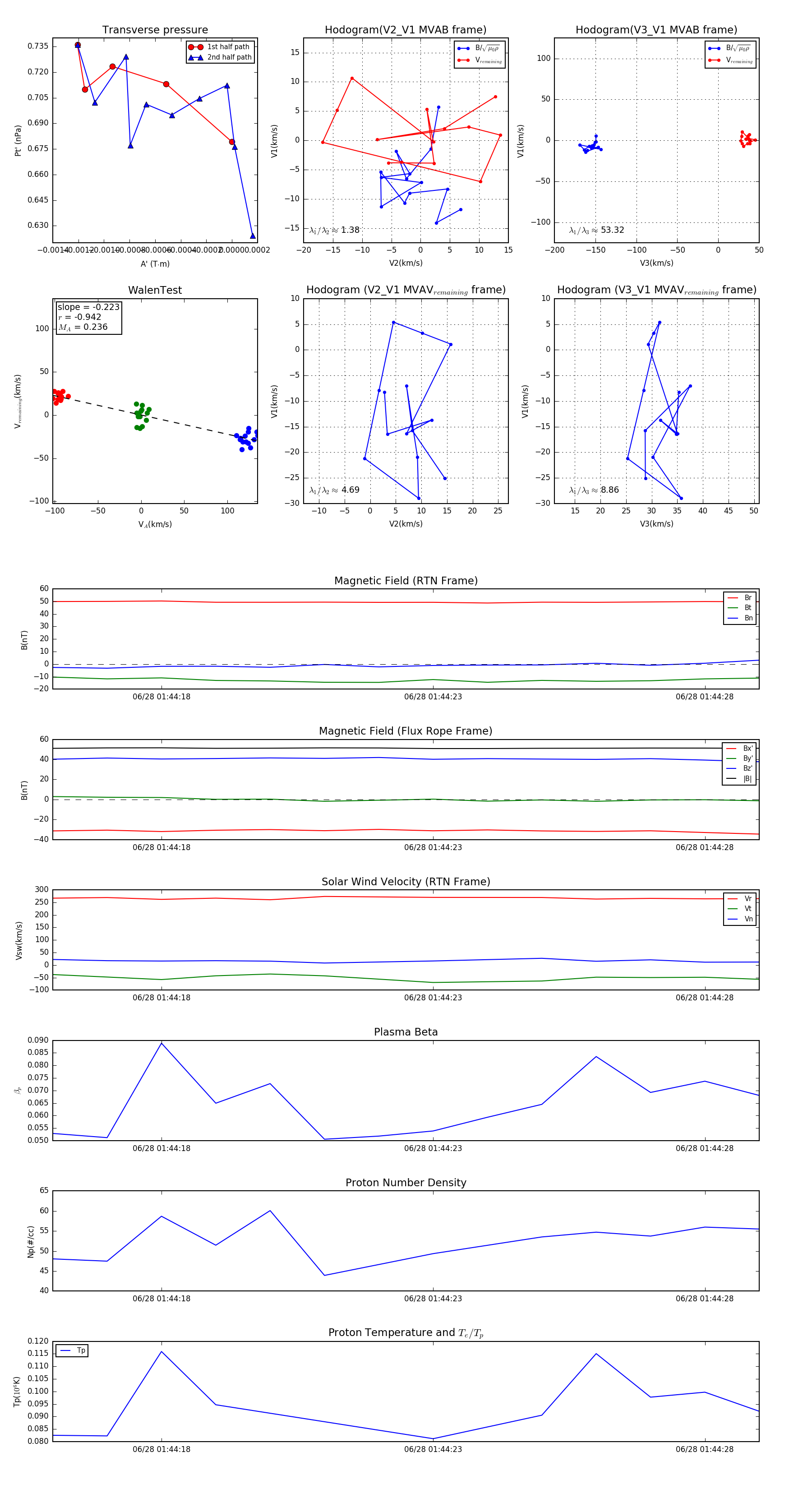
Flux Rope in 2023

Flux Rope Event 2023-06-28 01:44:16 ~ 2023-06-28 01:44:29 (14 seconds)


plot