HOME   LIST
‹–   –›

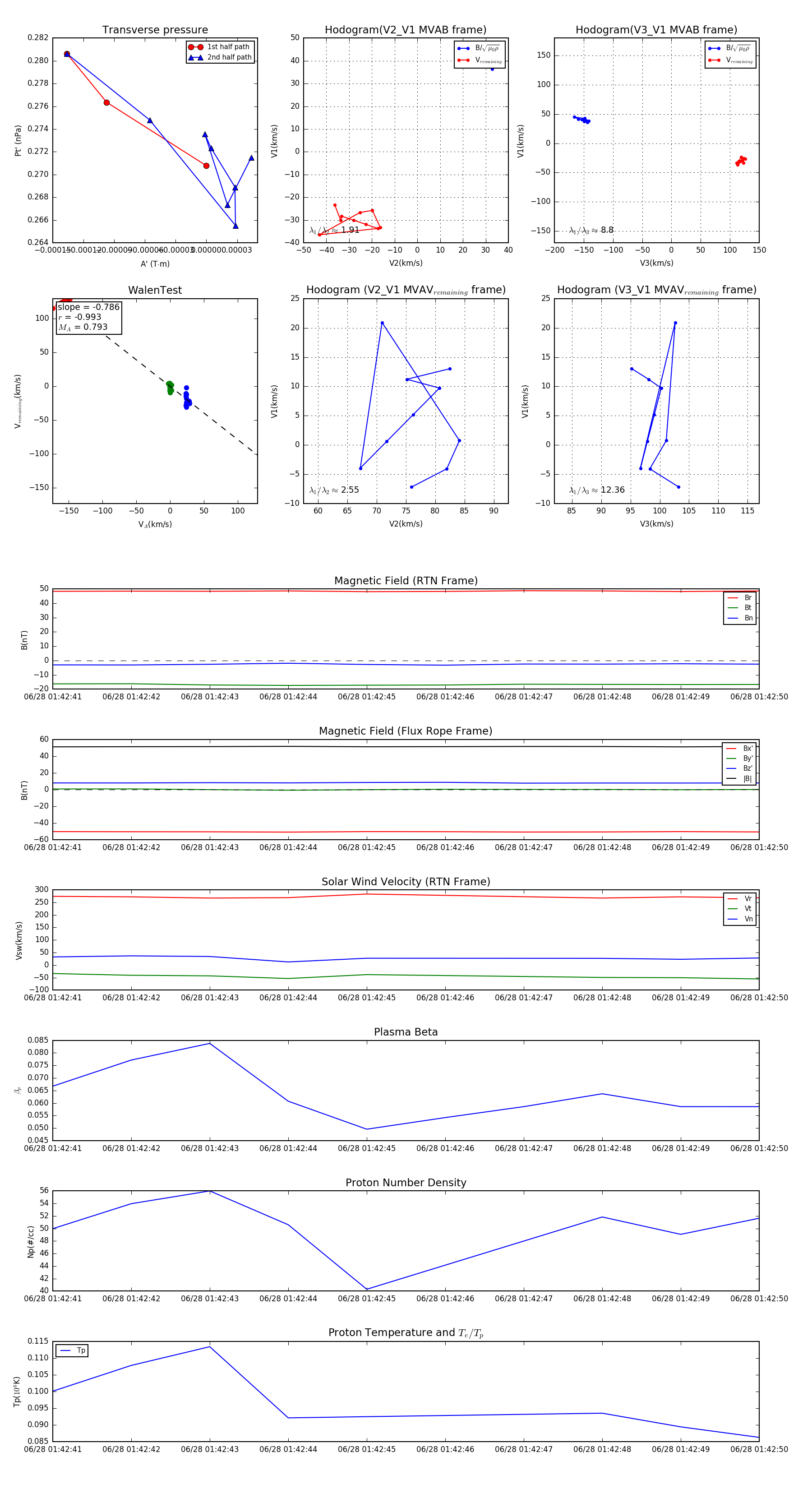
Flux Rope in 2023

Flux Rope Event 2023-06-28 01:42:41 ~ 2023-06-28 01:42:50 (10 seconds)


plot