HOME   LIST
‹–   –›

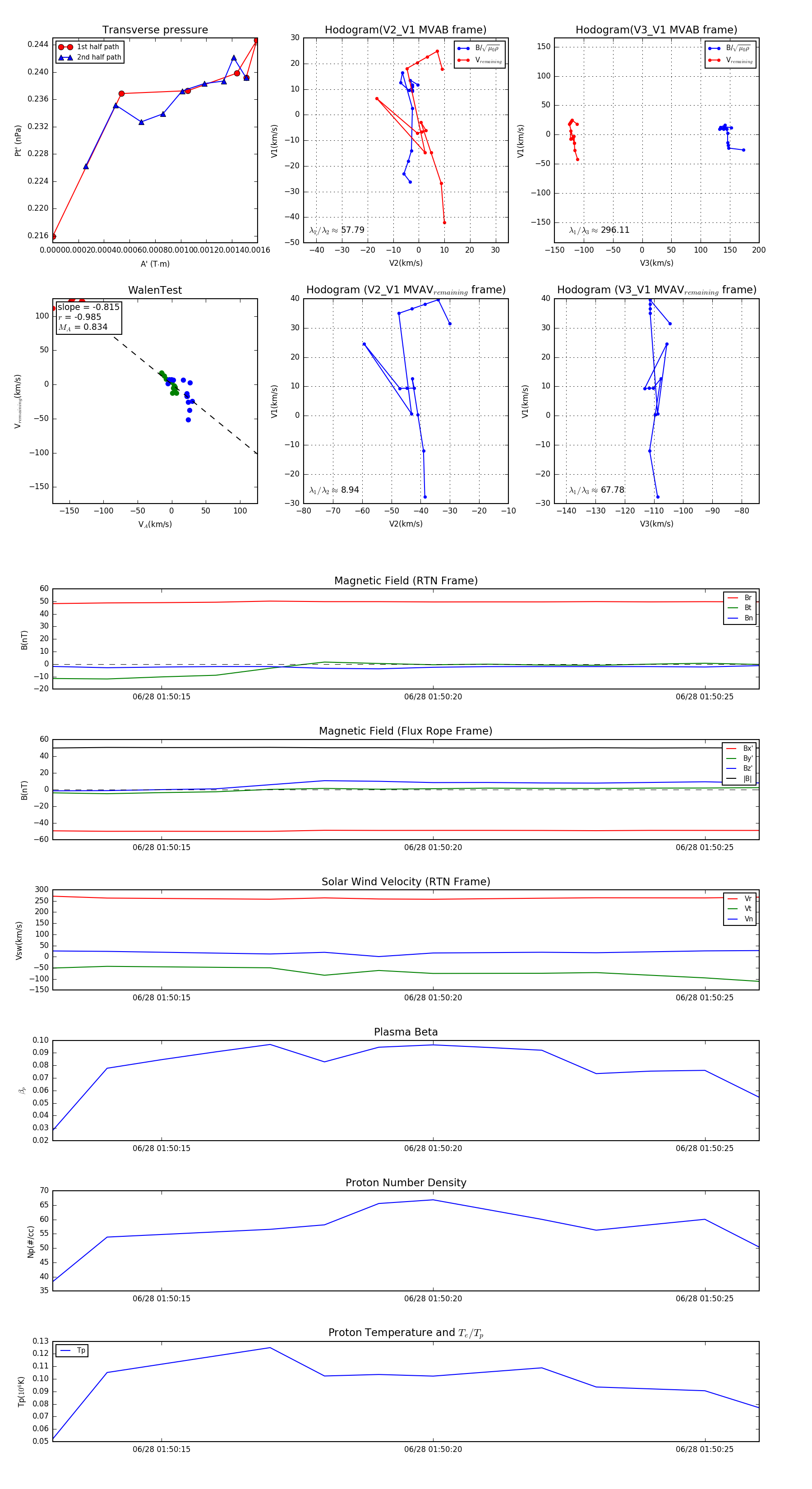
Flux Rope in 2023

Flux Rope Event 2023-06-28 01:50:13 ~ 2023-06-28 01:50:26 (14 seconds)


plot