HOME   LIST
‹–   –›

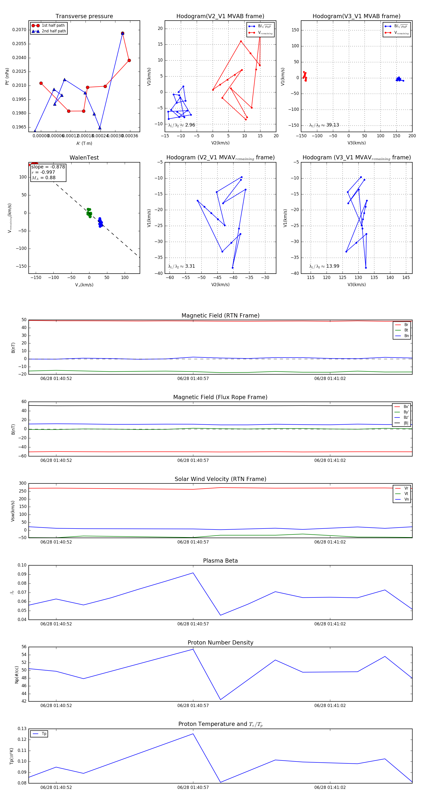
Flux Rope in 2023

Flux Rope Event 2023-06-28 01:40:51 ~ 2023-06-28 01:41:05 (15 seconds)


plot