HOME   LIST
‹–   –›

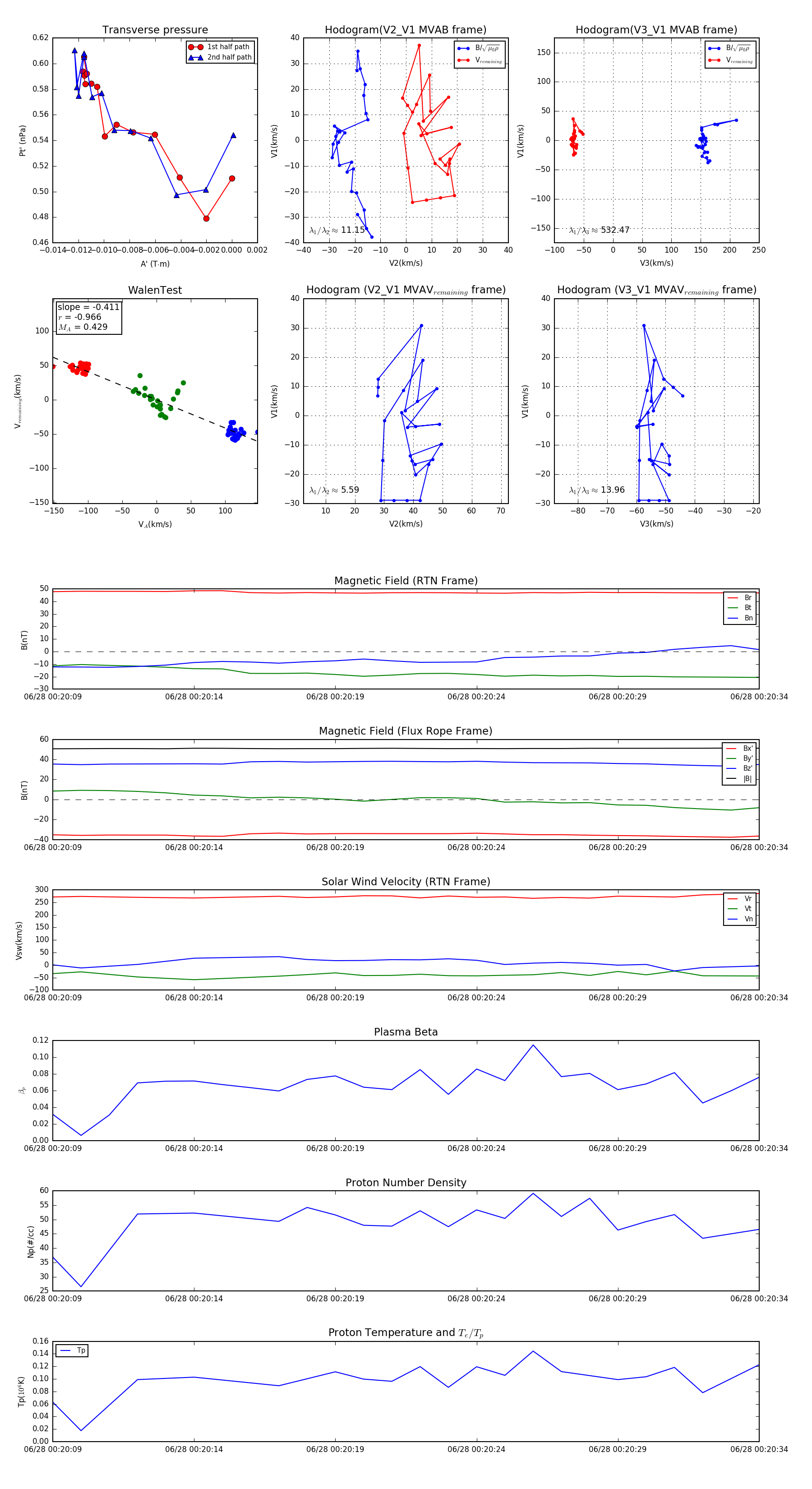
Flux Rope in 2023

Flux Rope Event 2023-06-28 00:20:09 ~ 2023-06-28 00:20:34 (26 seconds)


plot