HOME   LIST
‹–   –›

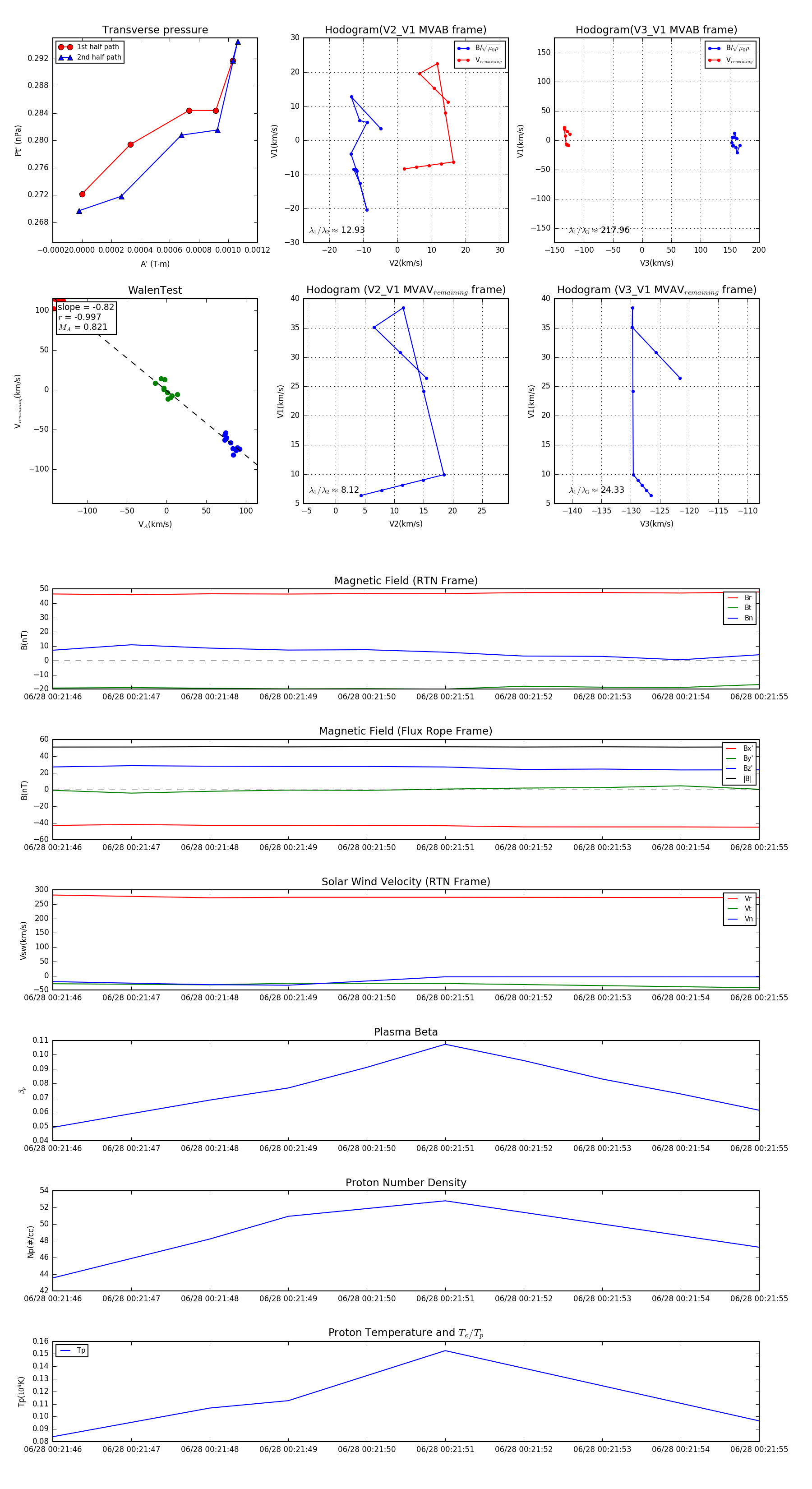
Flux Rope in 2023

Flux Rope Event 2023-06-28 00:21:46 ~ 2023-06-28 00:21:55 (10 seconds)


plot