HOME   LIST
‹–   –›

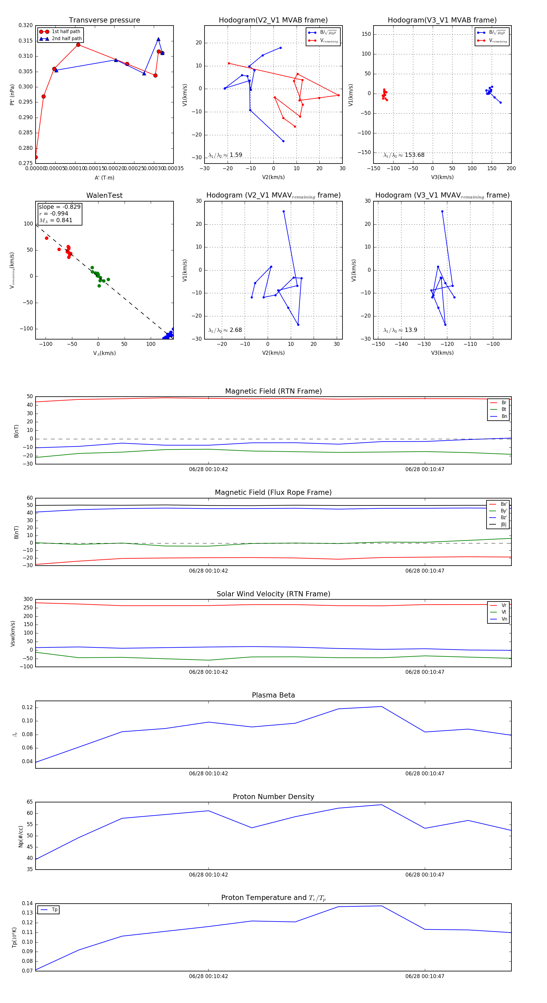
Flux Rope in 2023

Flux Rope Event 2023-06-28 00:10:38 ~ 2023-06-28 00:10:49 (12 seconds)


plot