HOME   LIST
‹–   –›

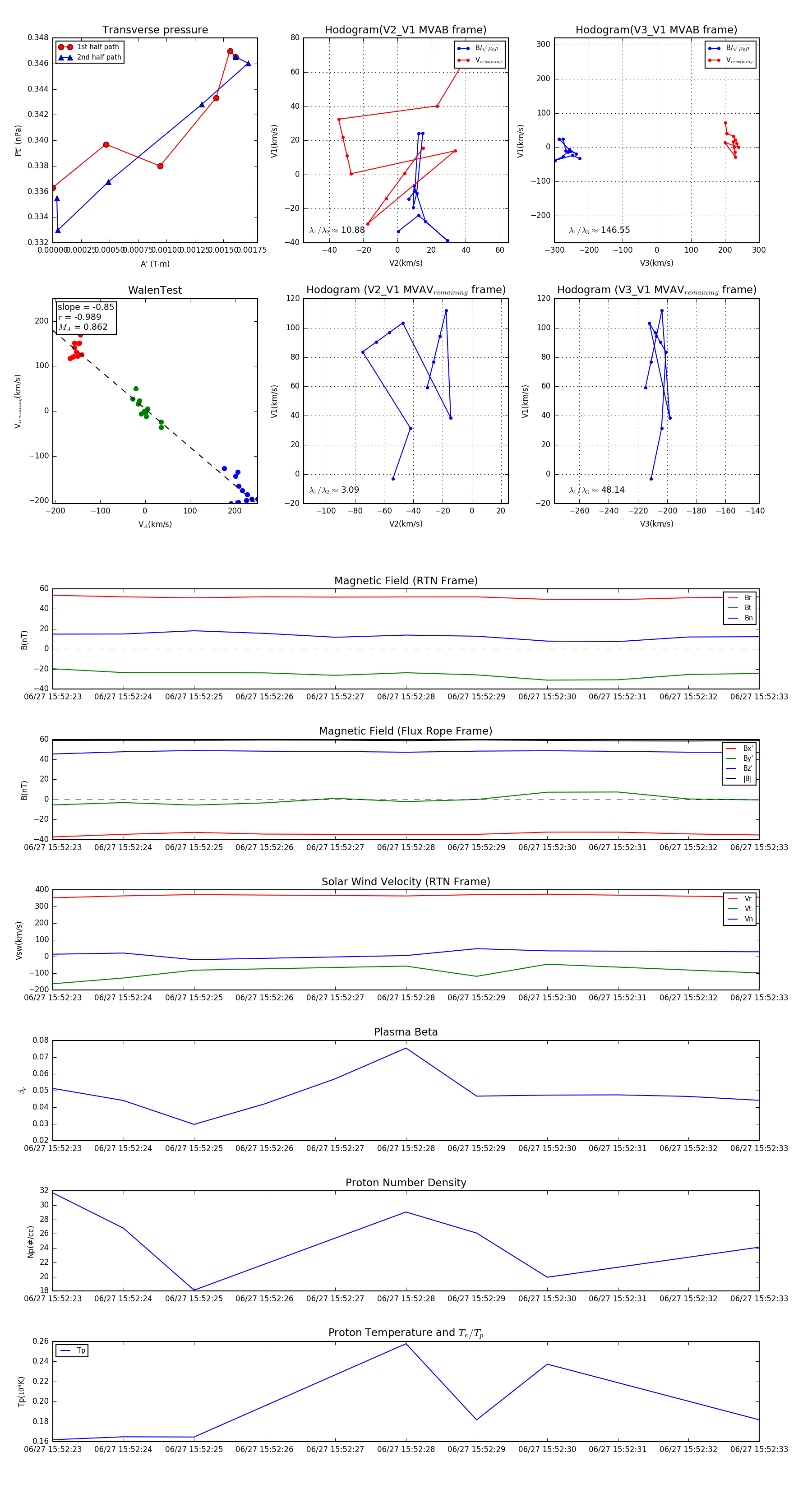
Flux Rope in 2023

Flux Rope Event 2023-06-27 15:52:23 ~ 2023-06-27 15:52:33 (11 seconds)


plot