HOME   LIST
‹–   –›

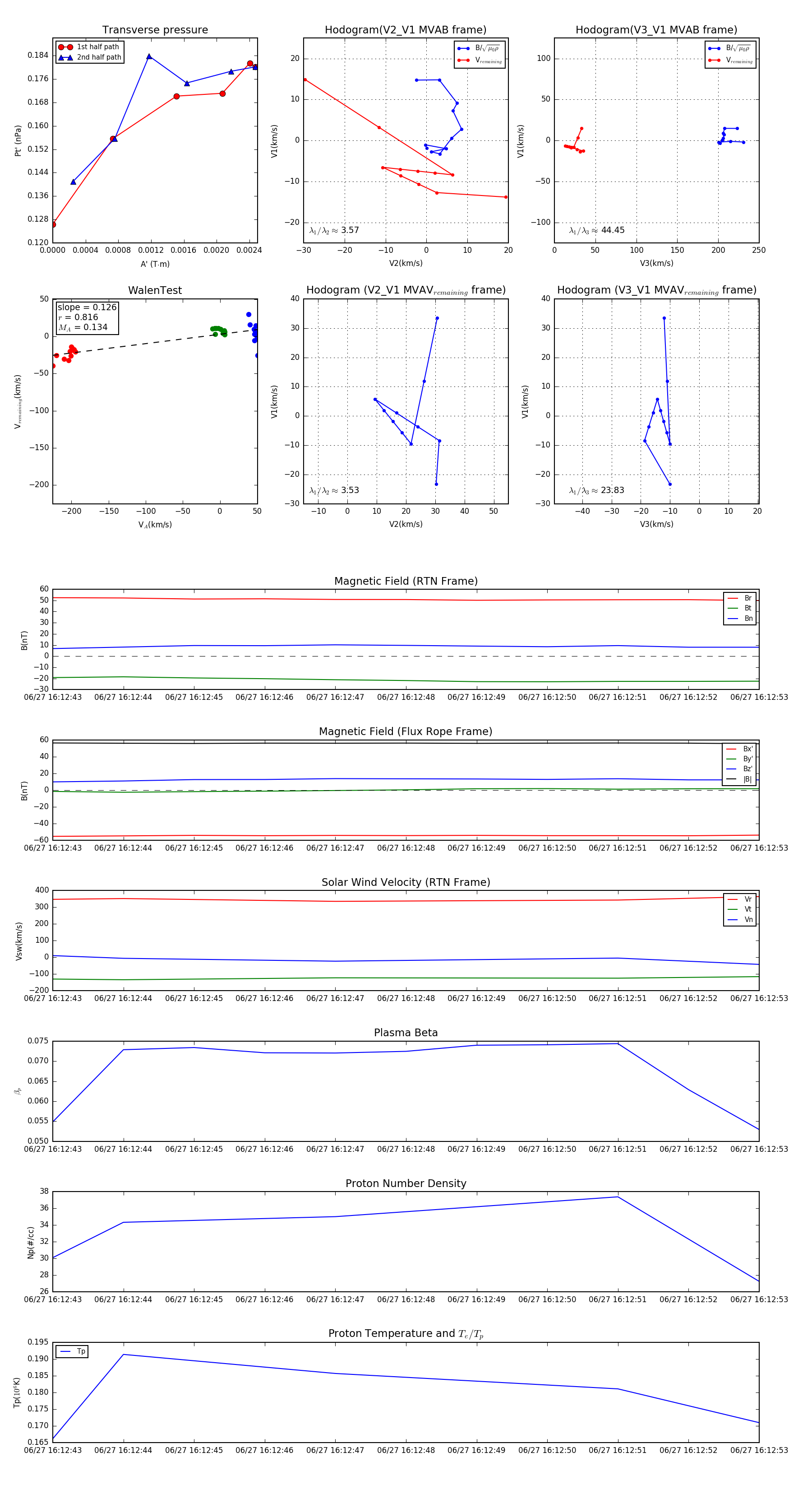
Flux Rope in 2023

Flux Rope Event 2023-06-27 16:12:43 ~ 2023-06-27 16:12:53 (11 seconds)


plot