HOME   LIST
‹–   –›

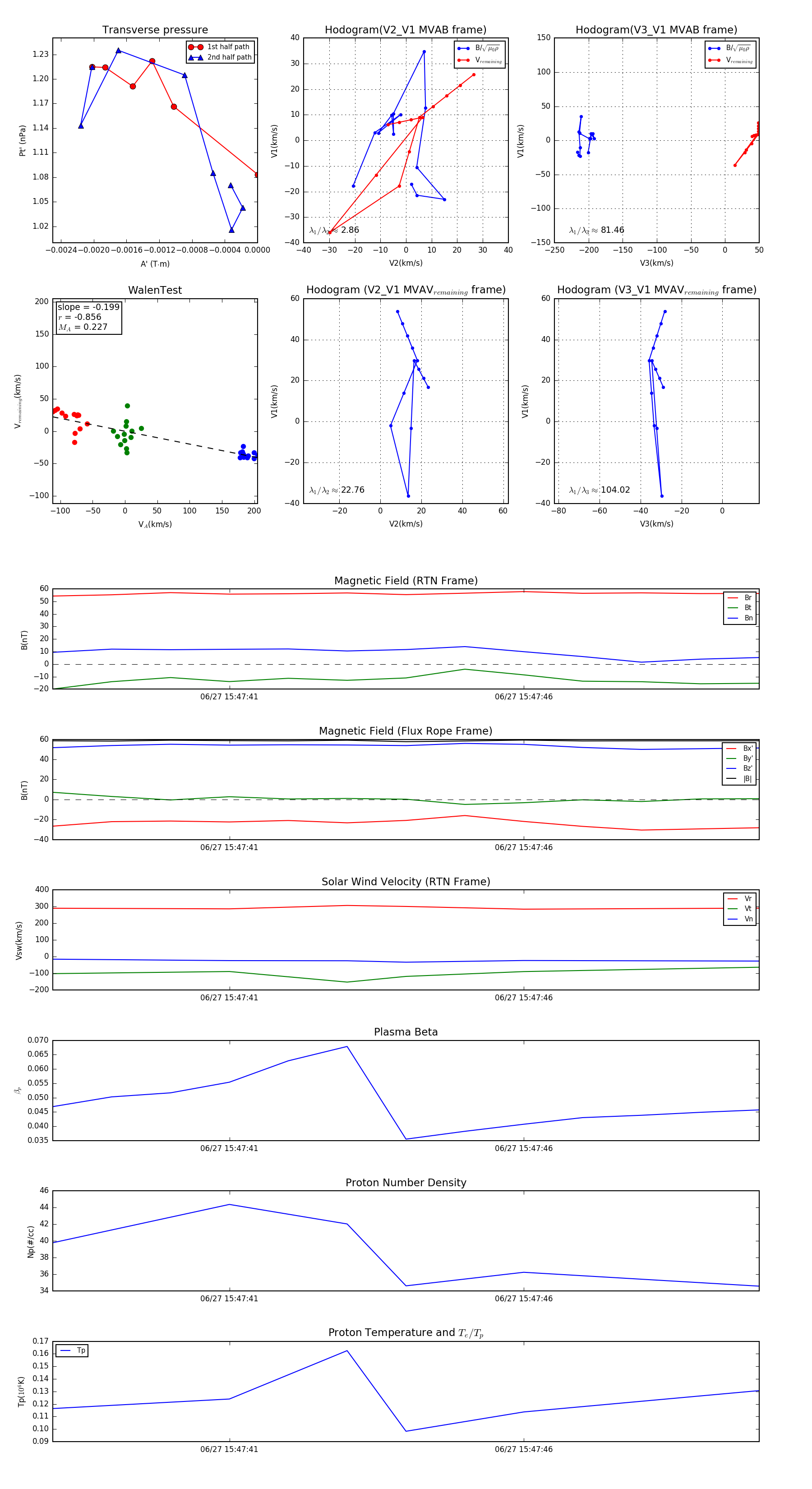
Flux Rope in 2023

Flux Rope Event 2023-06-27 15:47:38 ~ 2023-06-27 15:47:50 (13 seconds)


plot