HOME   LIST
‹–   –›

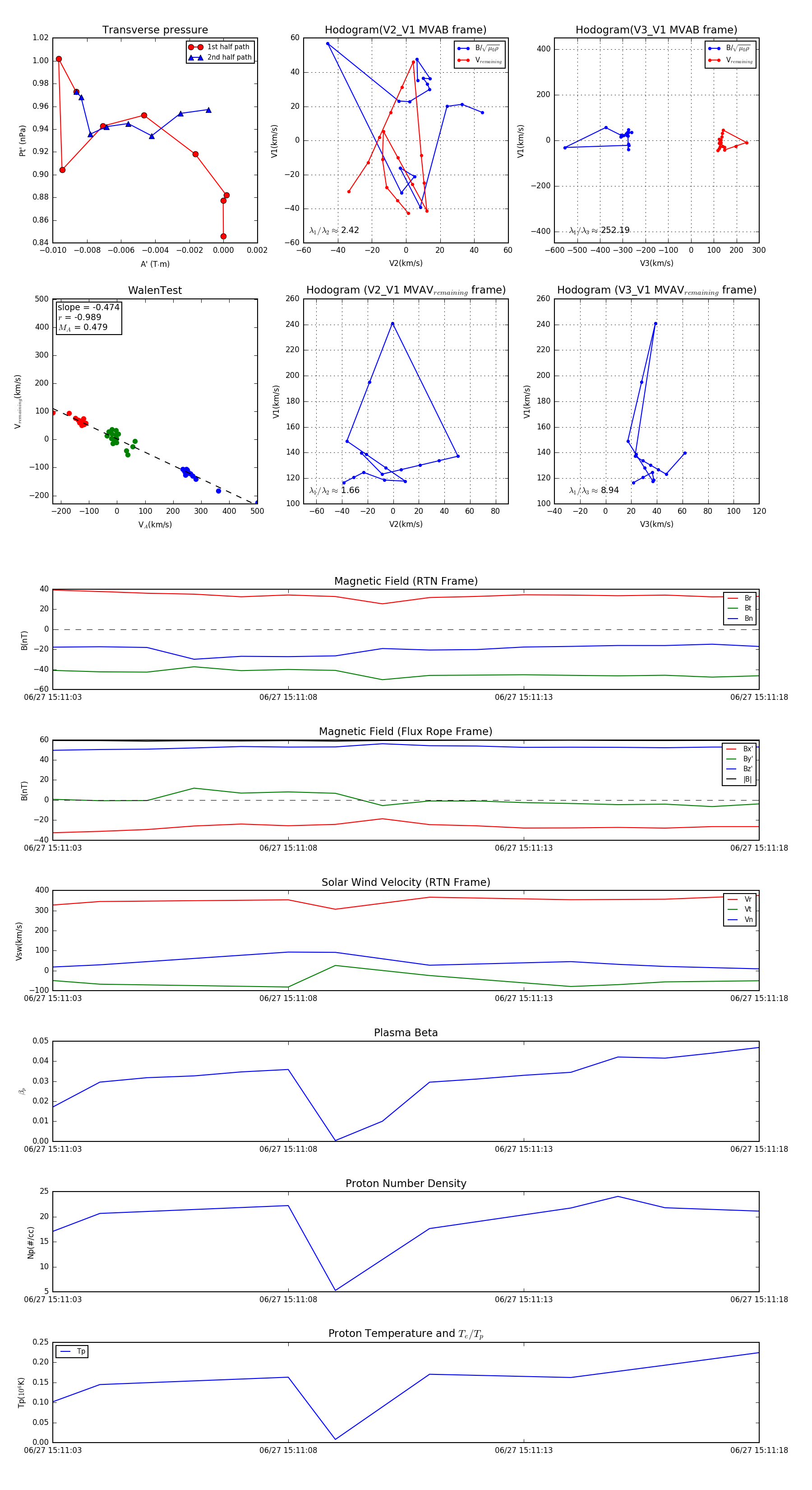
Flux Rope in 2023

Flux Rope Event 2023-06-27 15:11:03 ~ 2023-06-27 15:11:18 (16 seconds)


plot