HOME   LIST
‹–   –›

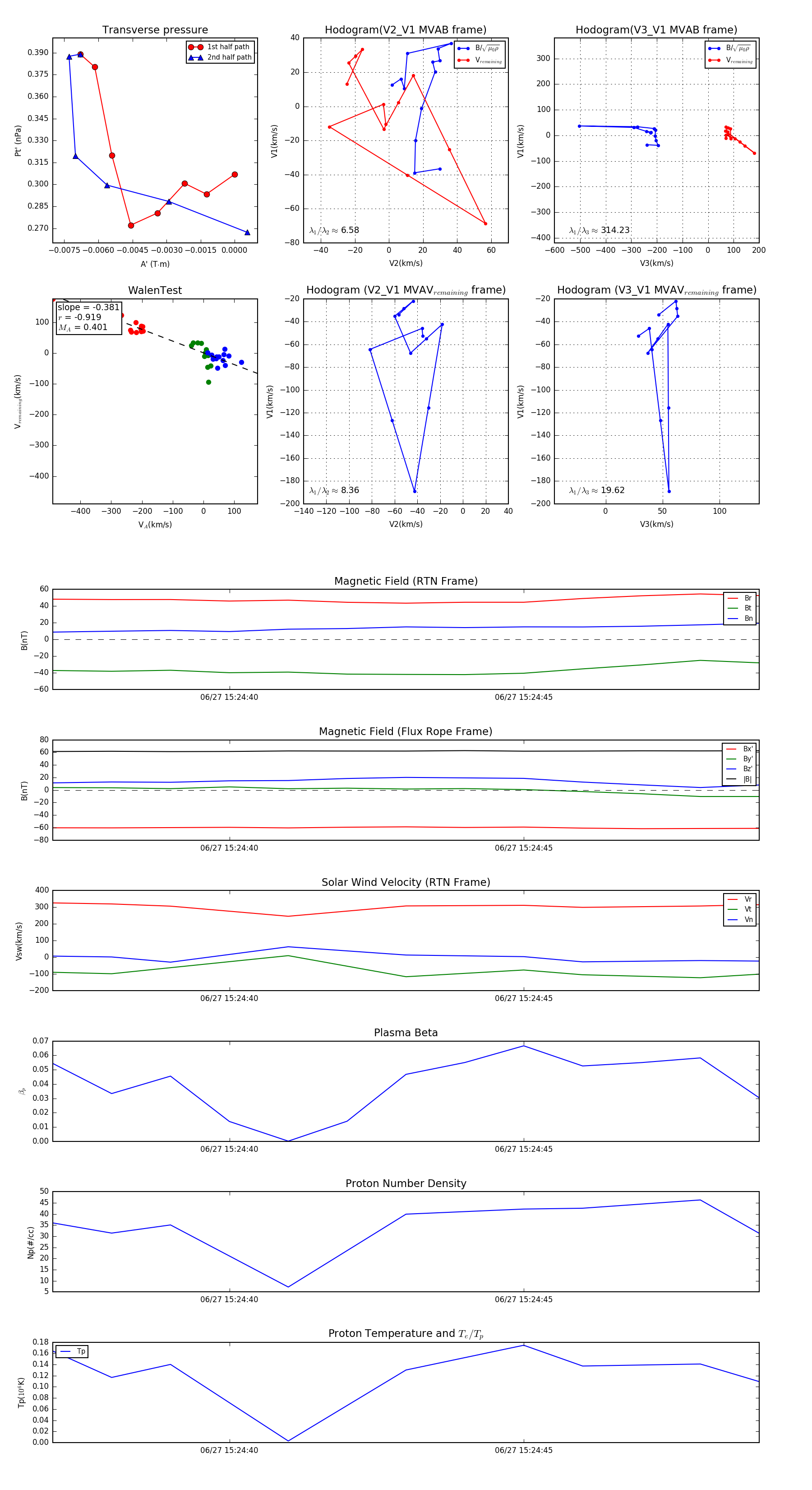
Flux Rope in 2023

Flux Rope Event 2023-06-27 15:24:37 ~ 2023-06-27 15:24:49 (13 seconds)


plot