HOME   LIST
‹–   –›

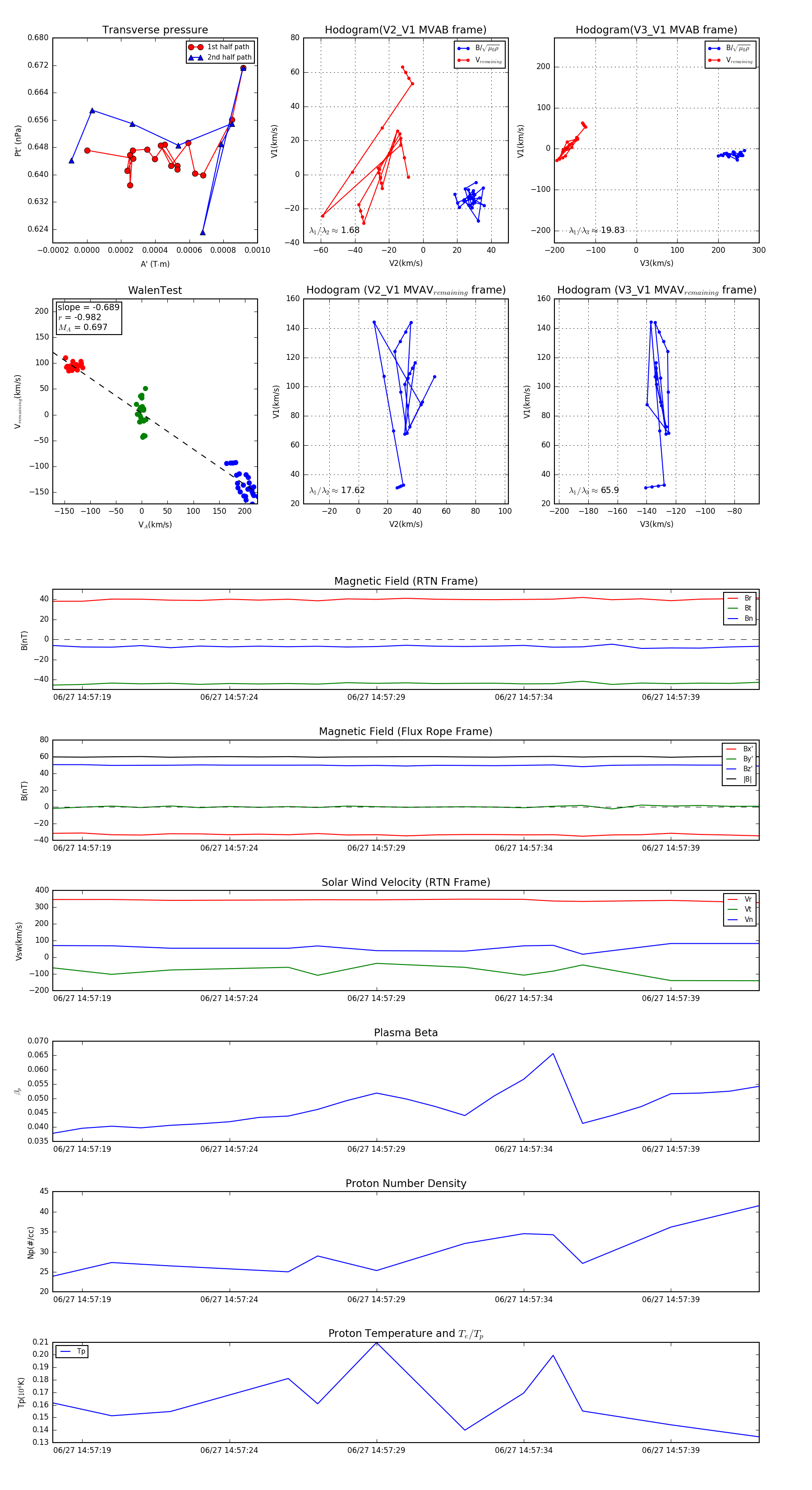
Flux Rope in 2023

Flux Rope Event 2023-06-27 14:57:18 ~ 2023-06-27 14:57:42 (25 seconds)


plot