HOME   LIST
‹–   –›

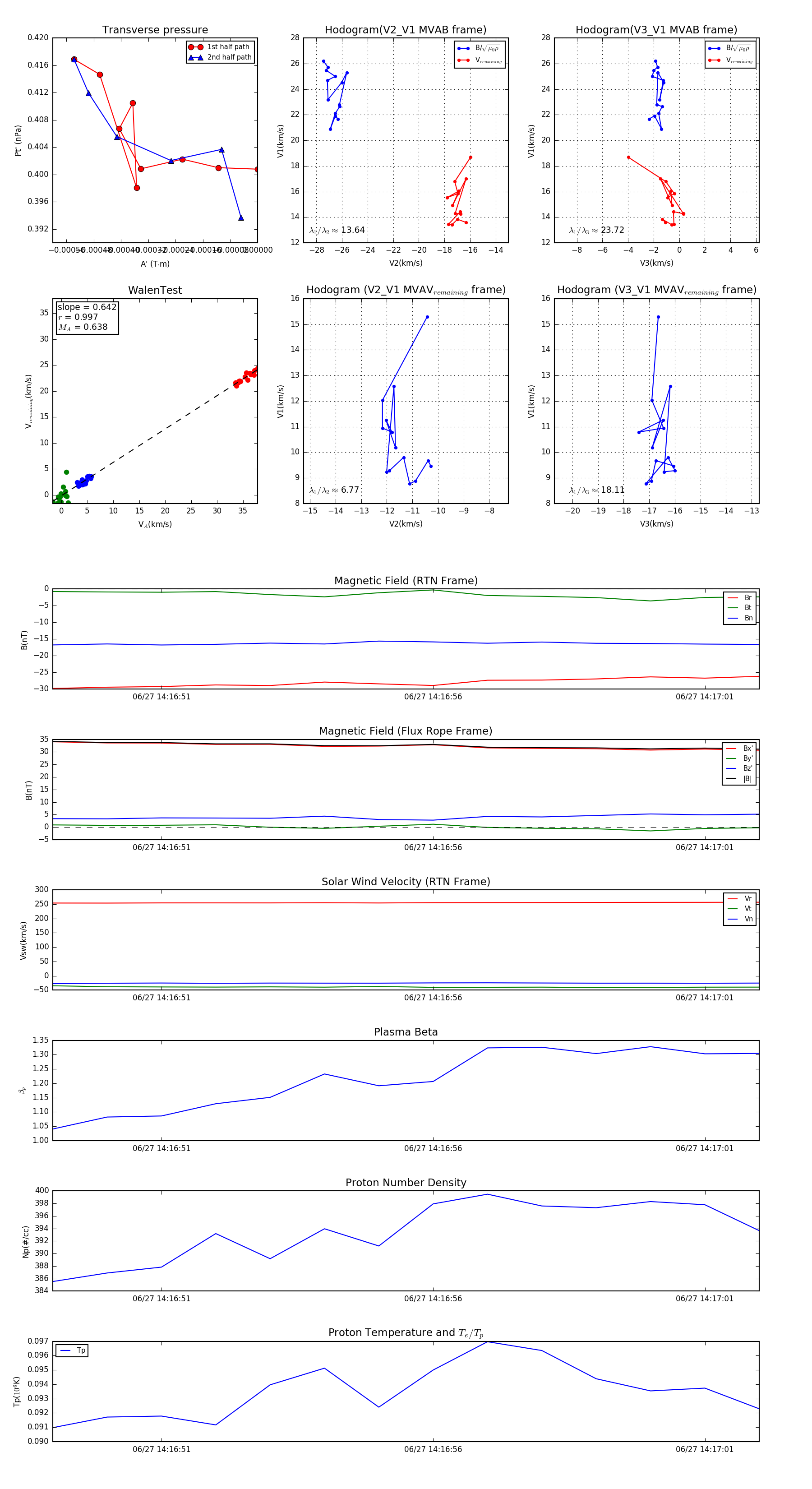
Flux Rope in 2023

Flux Rope Event 2023-06-27 14:16:49 ~ 2023-06-27 14:17:02 (14 seconds)


plot