HOME   LIST
‹–   –›

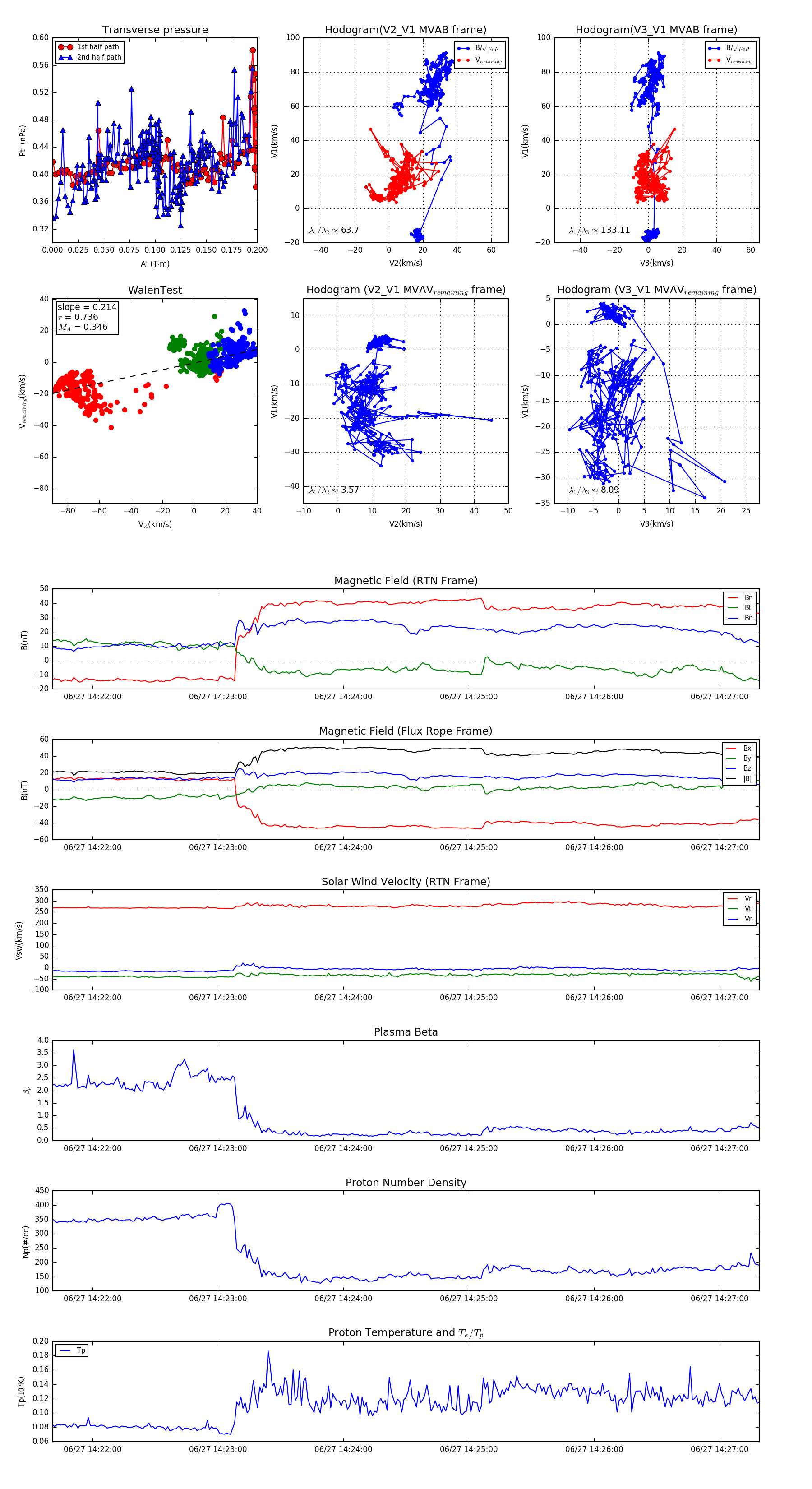
Flux Rope in 2023

Flux Rope Event 2023-06-27 14:21:41 ~ 2023-06-27 14:27:19 (339 seconds)


plot