HOME   LIST
‹–   –›

Flux Rope in 2023

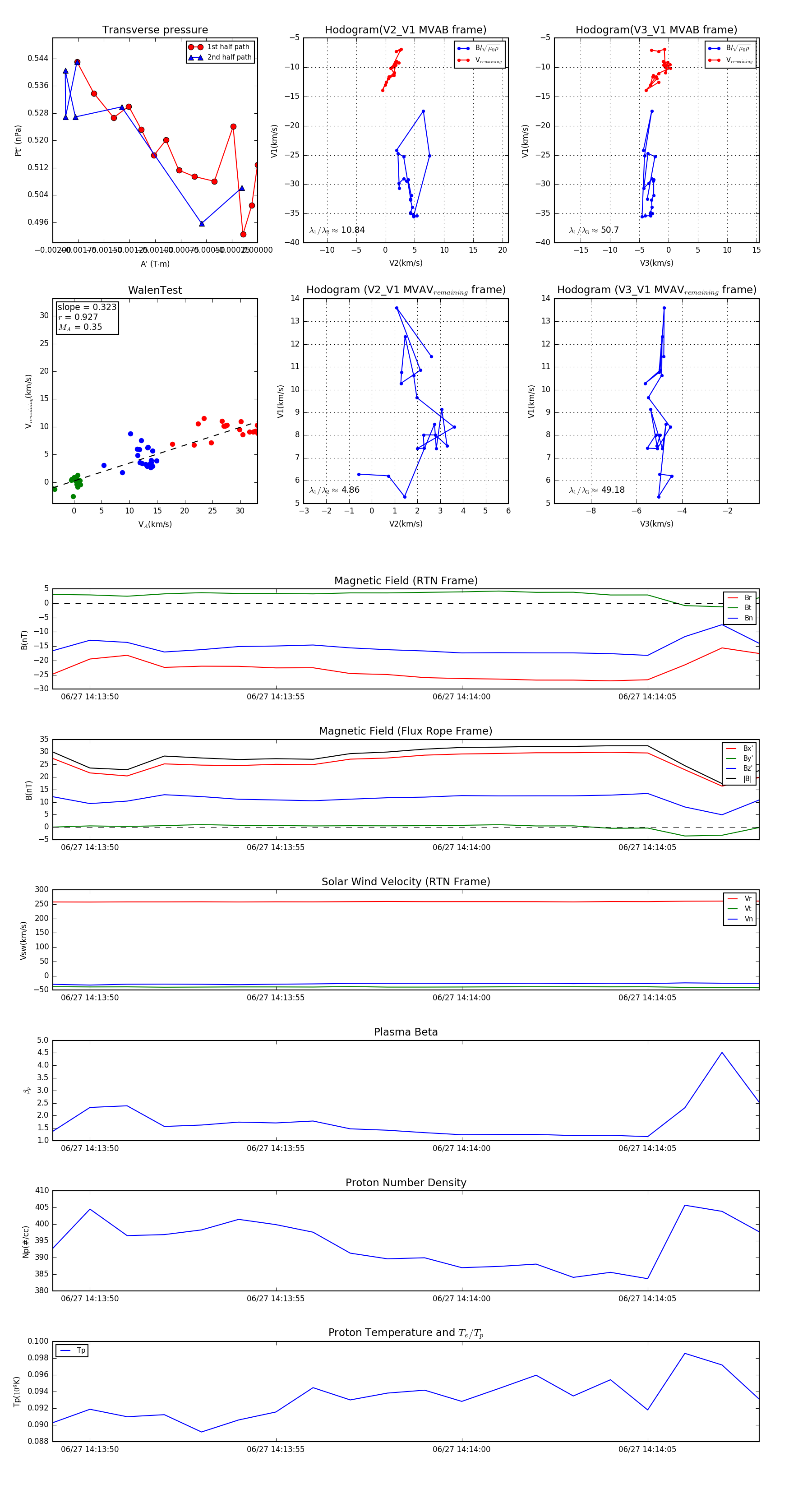
Flux Rope Event 2023-06-27 14:13:49 ~ 2023-06-27 14:14:08 (20 seconds)


plot