HOME   LIST
‹–   –›

Flux Rope in 2023

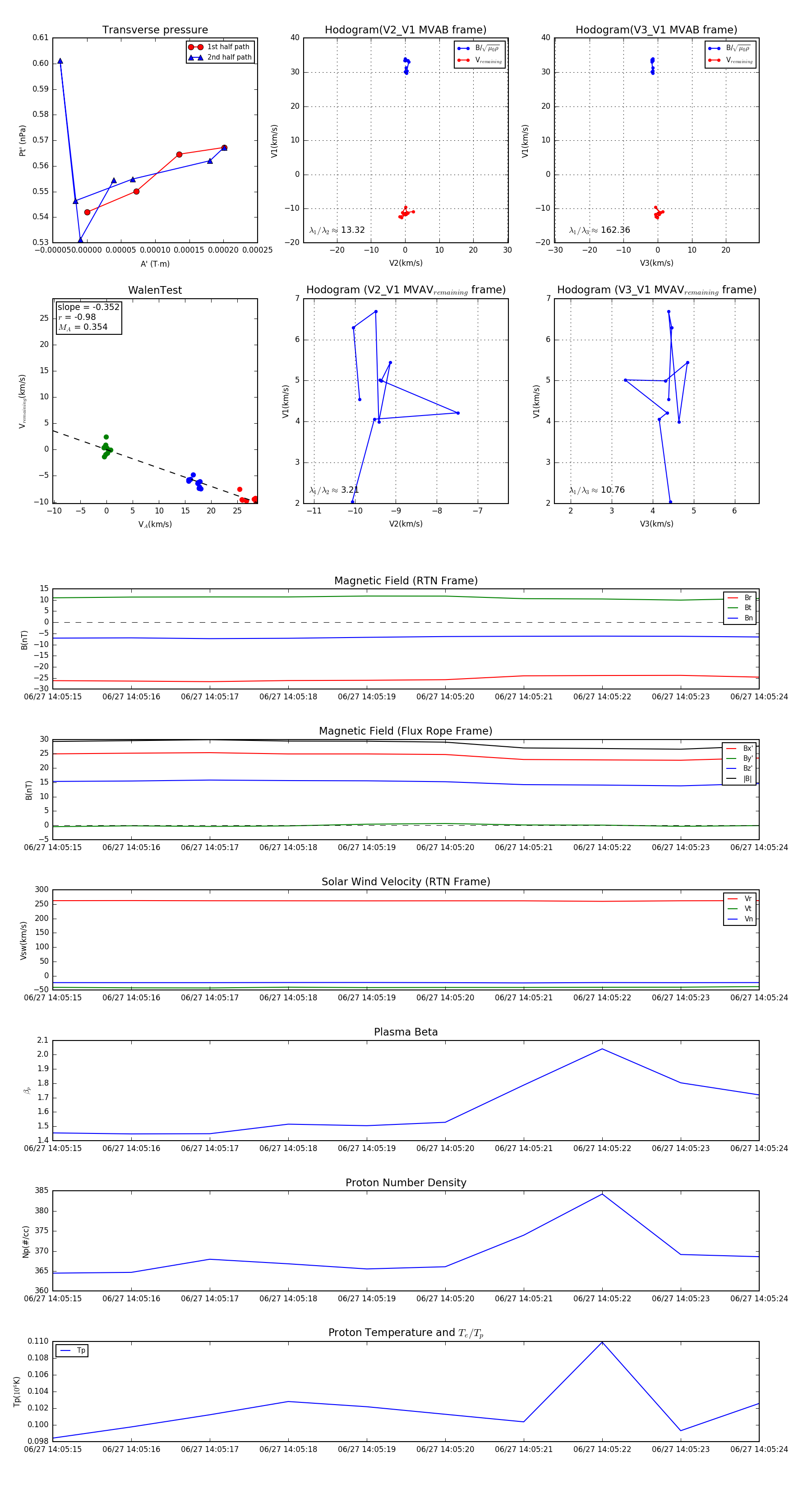
Flux Rope Event 2023-06-27 14:05:15 ~ 2023-06-27 14:05:24 (10 seconds)


plot