HOME   LIST
‹–   –›

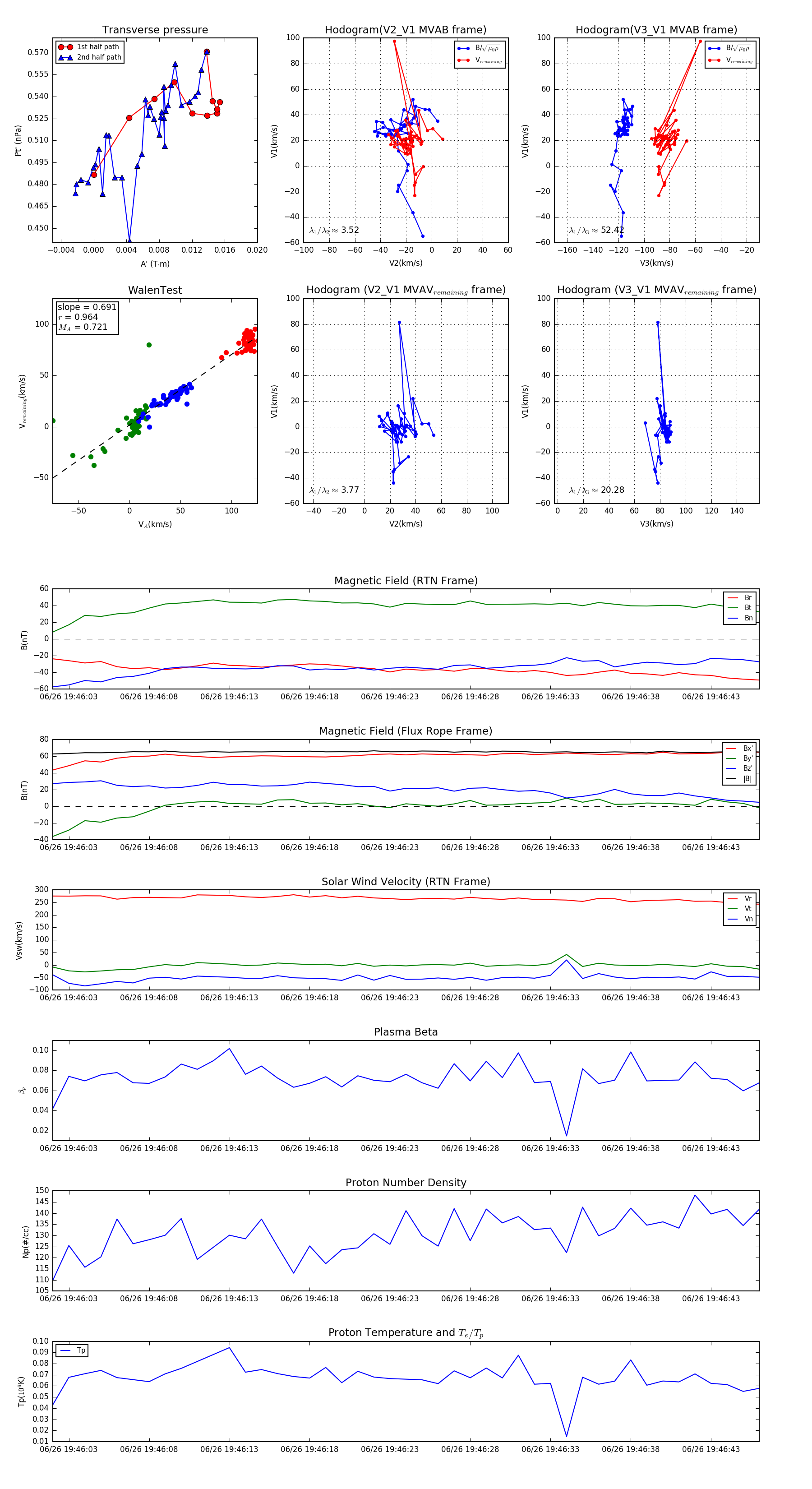
Flux Rope in 2023

Flux Rope Event 2023-06-26 19:46:02 ~ 2023-06-26 19:46:46 (45 seconds)


plot