HOME   LIST
‹–   –›

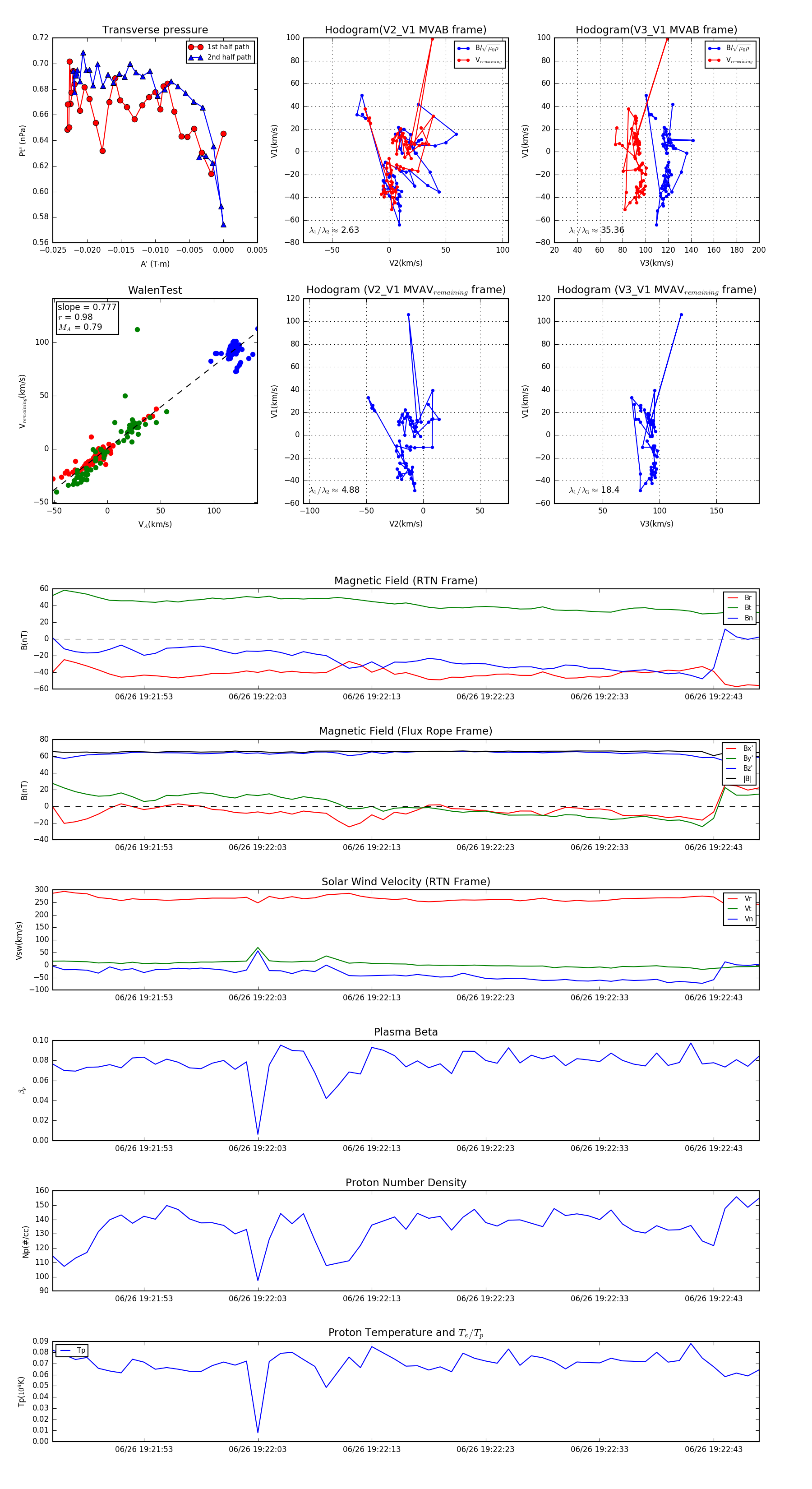
Flux Rope in 2023

Flux Rope Event 2023-06-26 19:21:45 ~ 2023-06-26 19:22:47 (63 seconds)


plot