HOME   LIST
‹–   –›

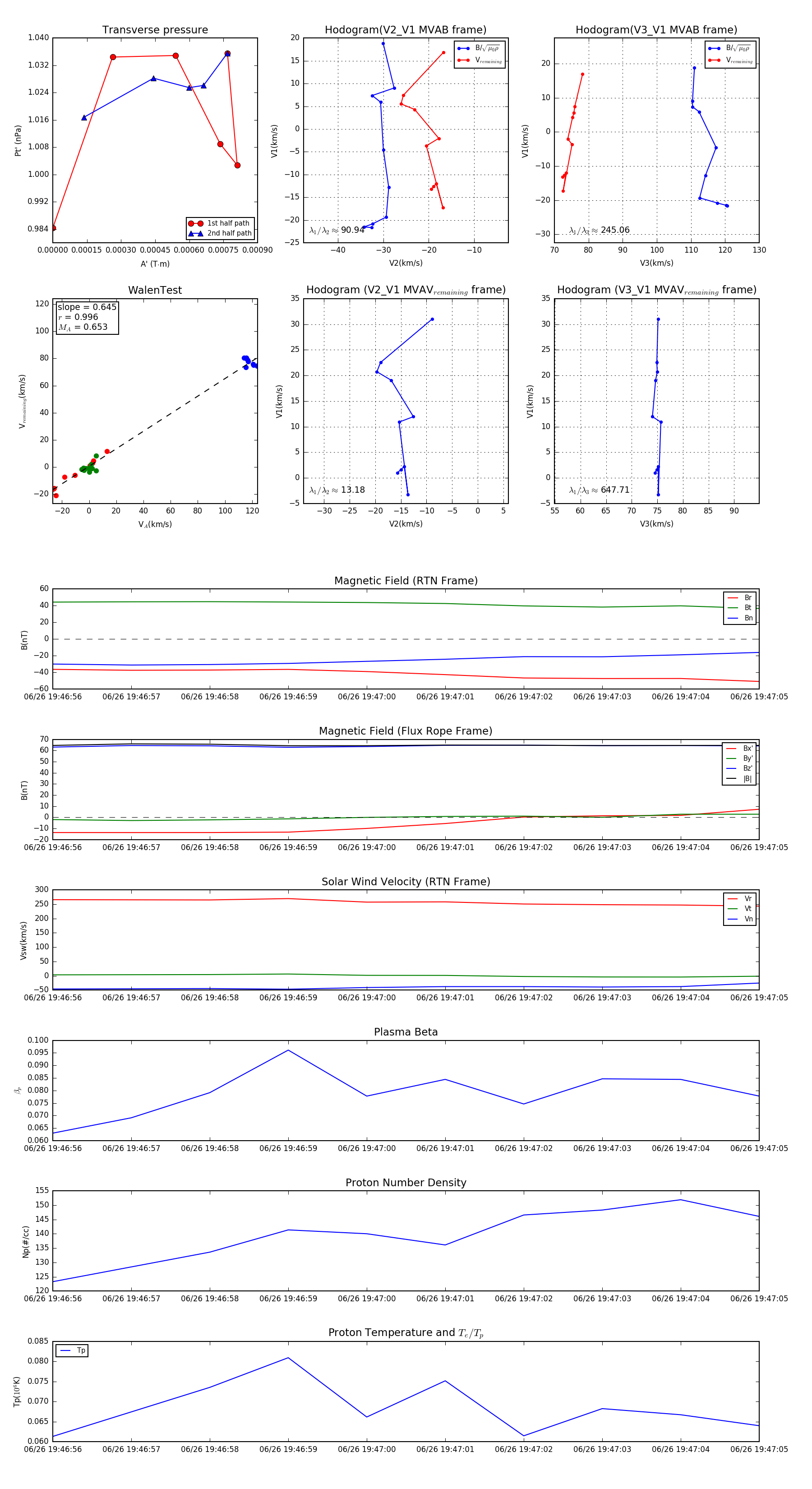
Flux Rope in 2023

Flux Rope Event 2023-06-26 19:46:56 ~ 2023-06-26 19:47:05 (10 seconds)


plot