HOME   LIST
‹–   –›

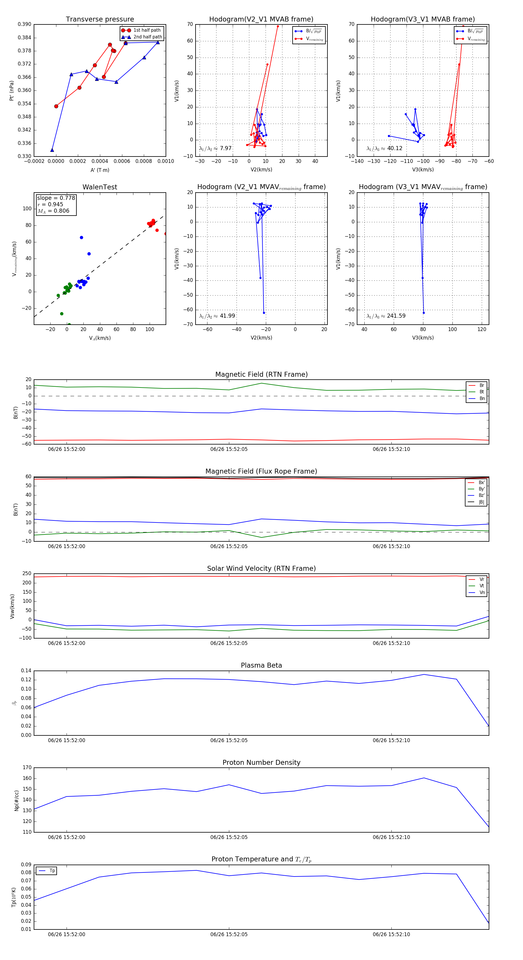
Flux Rope in 2023

Flux Rope Event 2023-06-26 15:51:59 ~ 2023-06-26 15:52:13 (15 seconds)


plot