HOME   LIST
‹–   –›

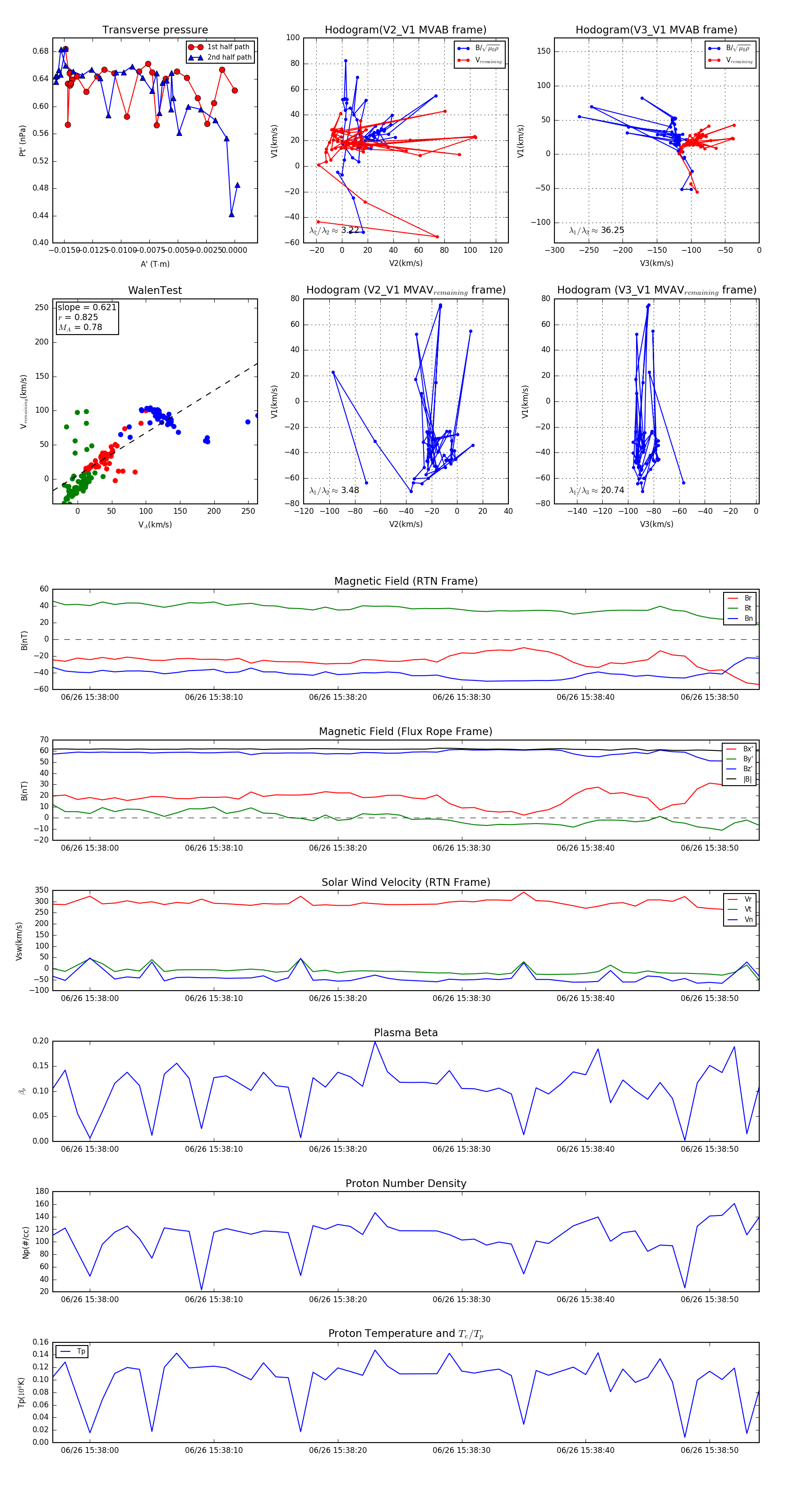
Flux Rope in 2023

Flux Rope Event 2023-06-26 15:37:57 ~ 2023-06-26 15:38:54 (58 seconds)


plot