HOME   LIST
‹–   –›

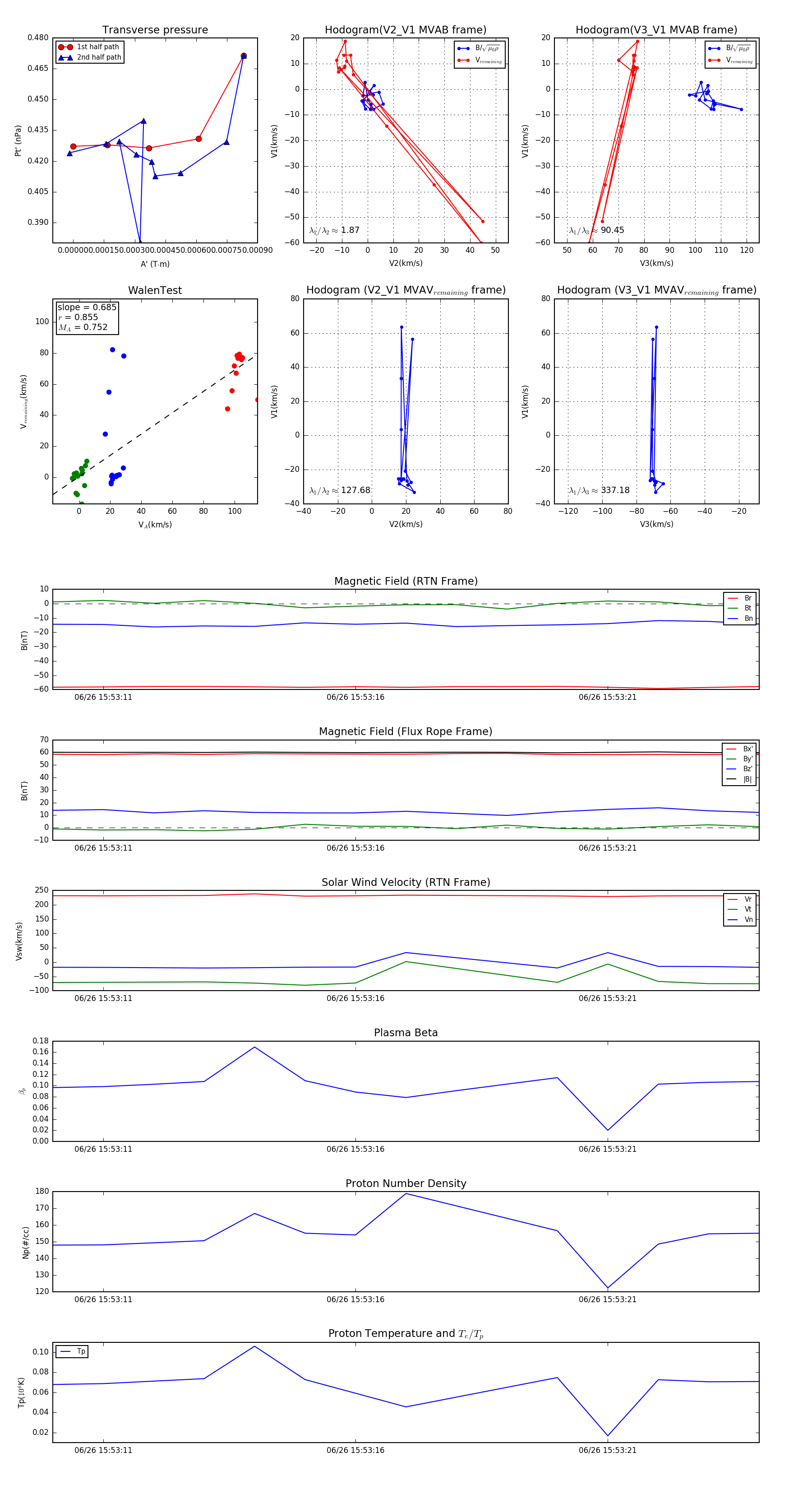
Flux Rope in 2023

Flux Rope Event 2023-06-26 15:53:10 ~ 2023-06-26 15:53:24 (15 seconds)


plot