HOME   LIST
‹–   –›

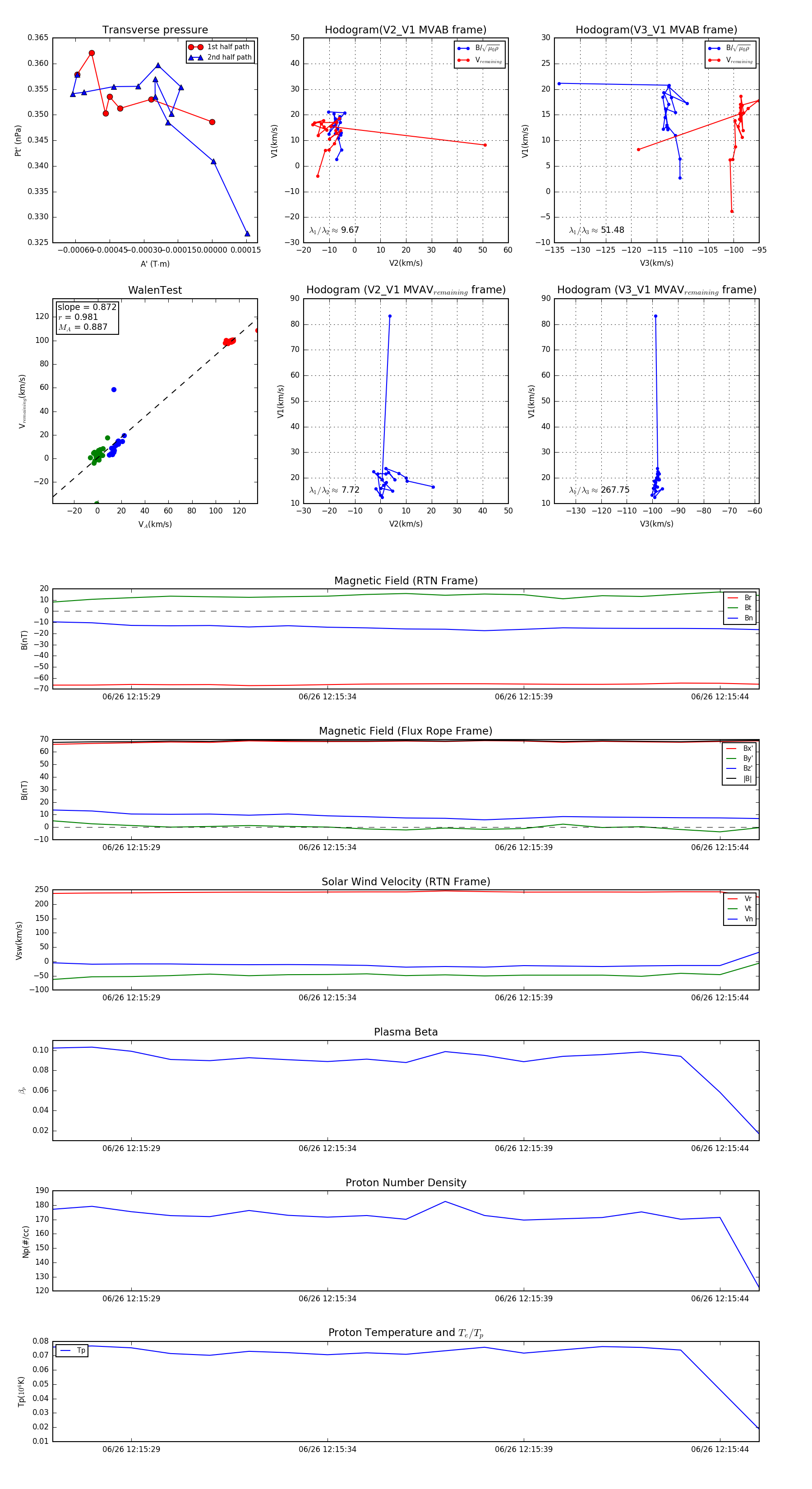
Flux Rope in 2023

Flux Rope Event 2023-06-26 12:15:27 ~ 2023-06-26 12:15:45 (19 seconds)


plot