HOME   LIST
‹–   –›

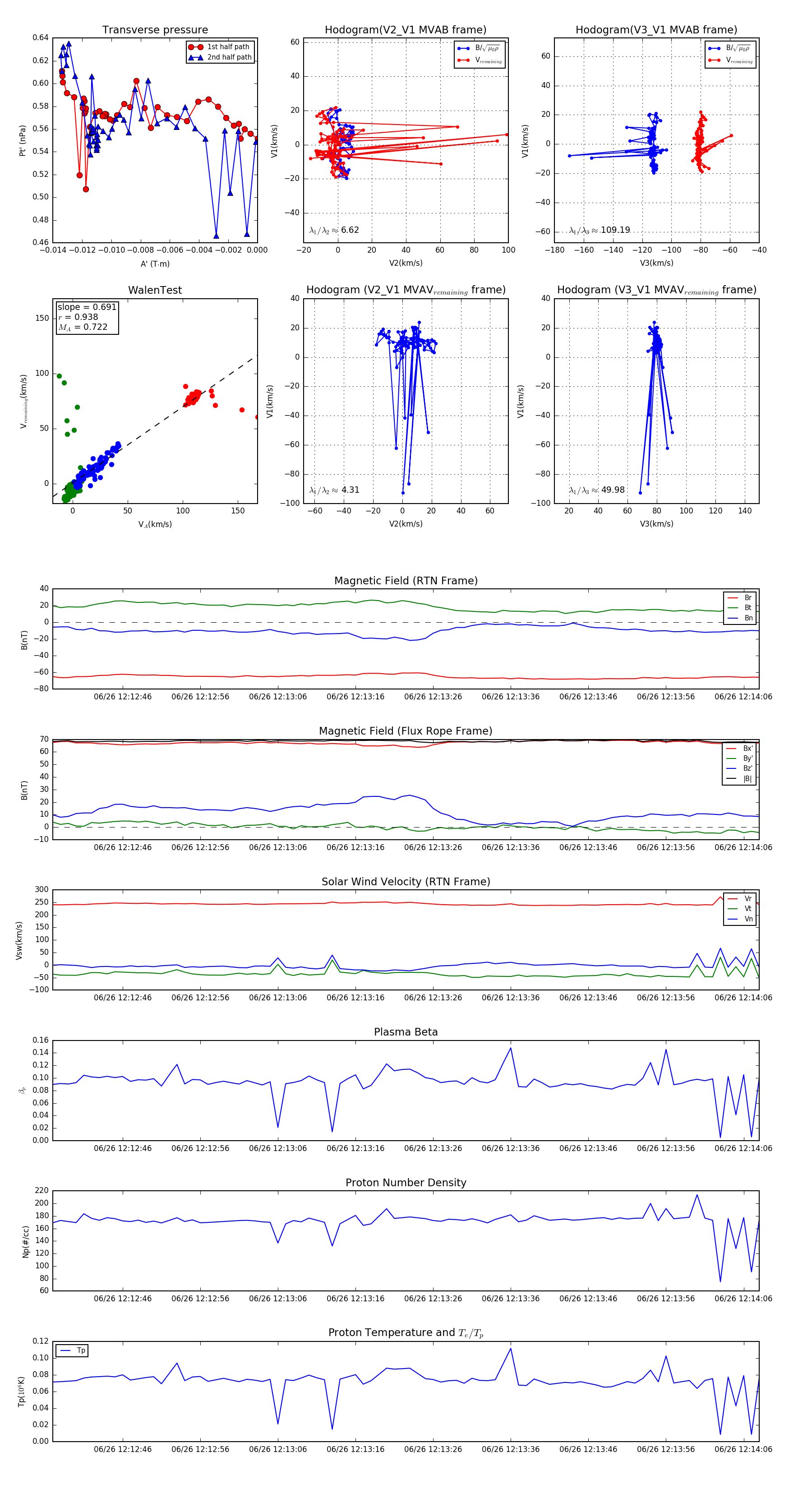
Flux Rope in 2023

Flux Rope Event 2023-06-26 12:12:37 ~ 2023-06-26 12:14:08 (92 seconds)


plot