HOME   LIST
‹–   –›

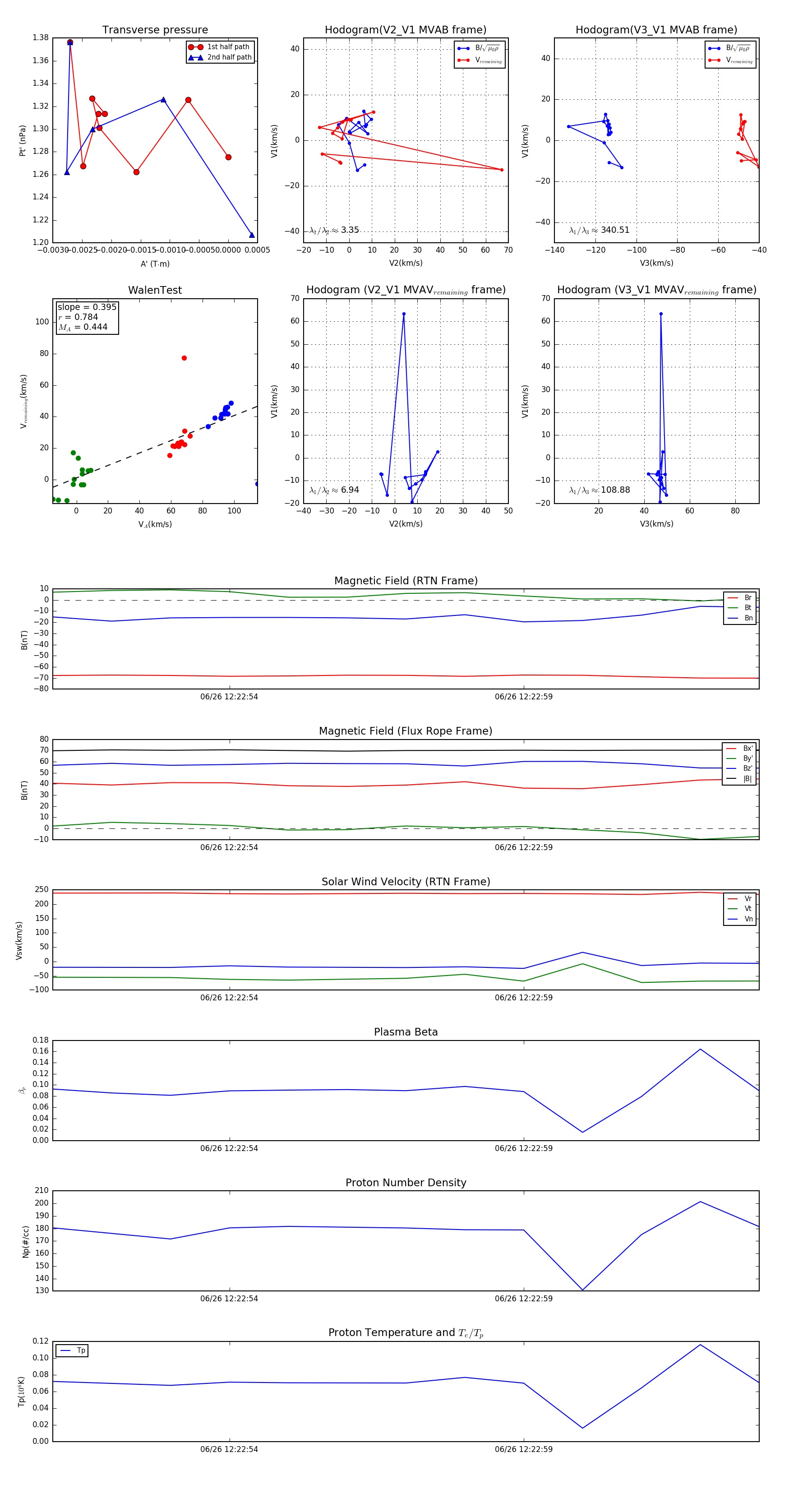
Flux Rope in 2023

Flux Rope Event 2023-06-26 12:22:51 ~ 2023-06-26 12:23:03 (13 seconds)


plot