HOME   LIST
‹–   –›

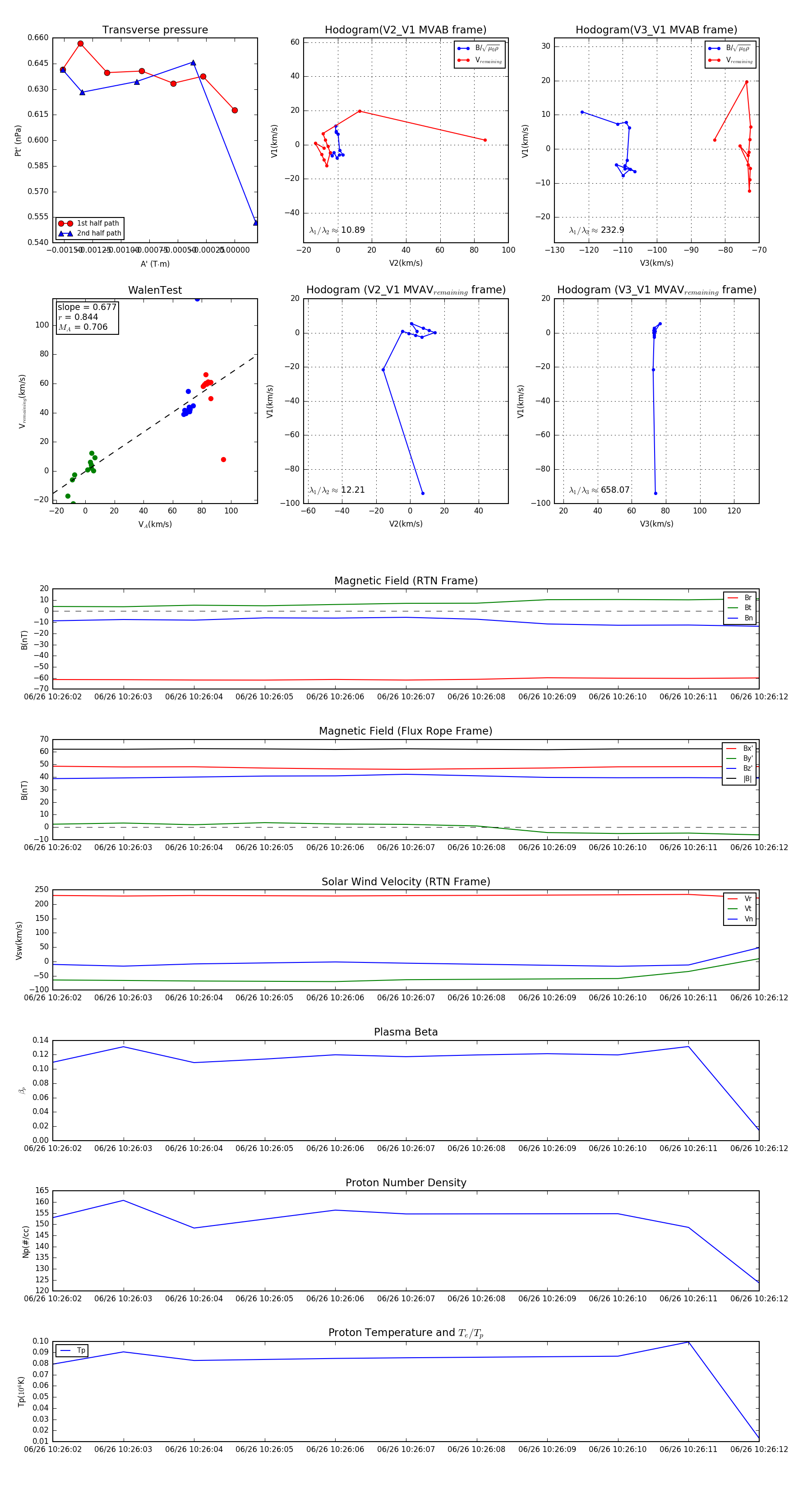
Flux Rope in 2023

Flux Rope Event 2023-06-26 10:26:02 ~ 2023-06-26 10:26:12 (11 seconds)


plot