HOME   LIST
‹–   –›

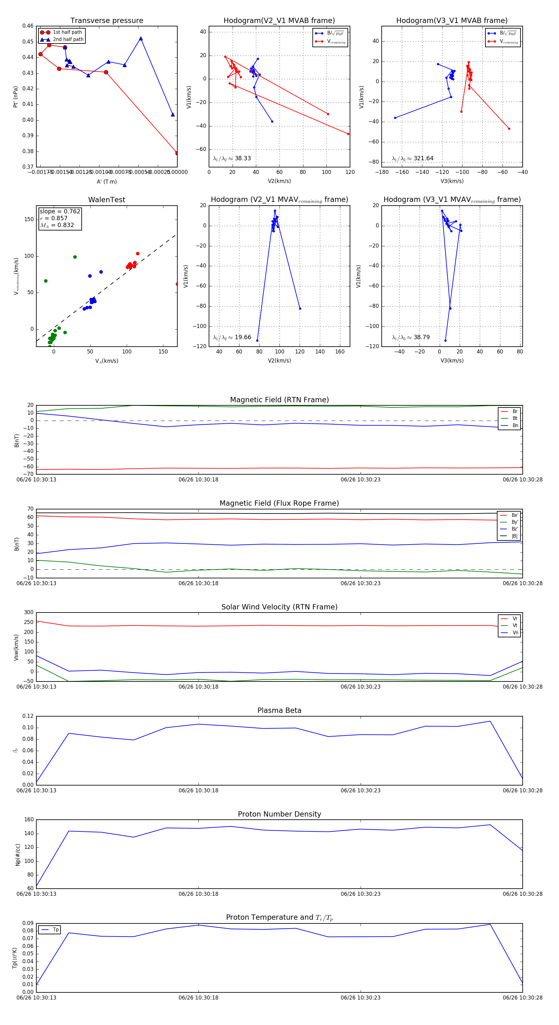
Flux Rope in 2023

Flux Rope Event 2023-06-26 10:30:13 ~ 2023-06-26 10:30:28 (16 seconds)


plot