HOME   LIST
‹–   –›

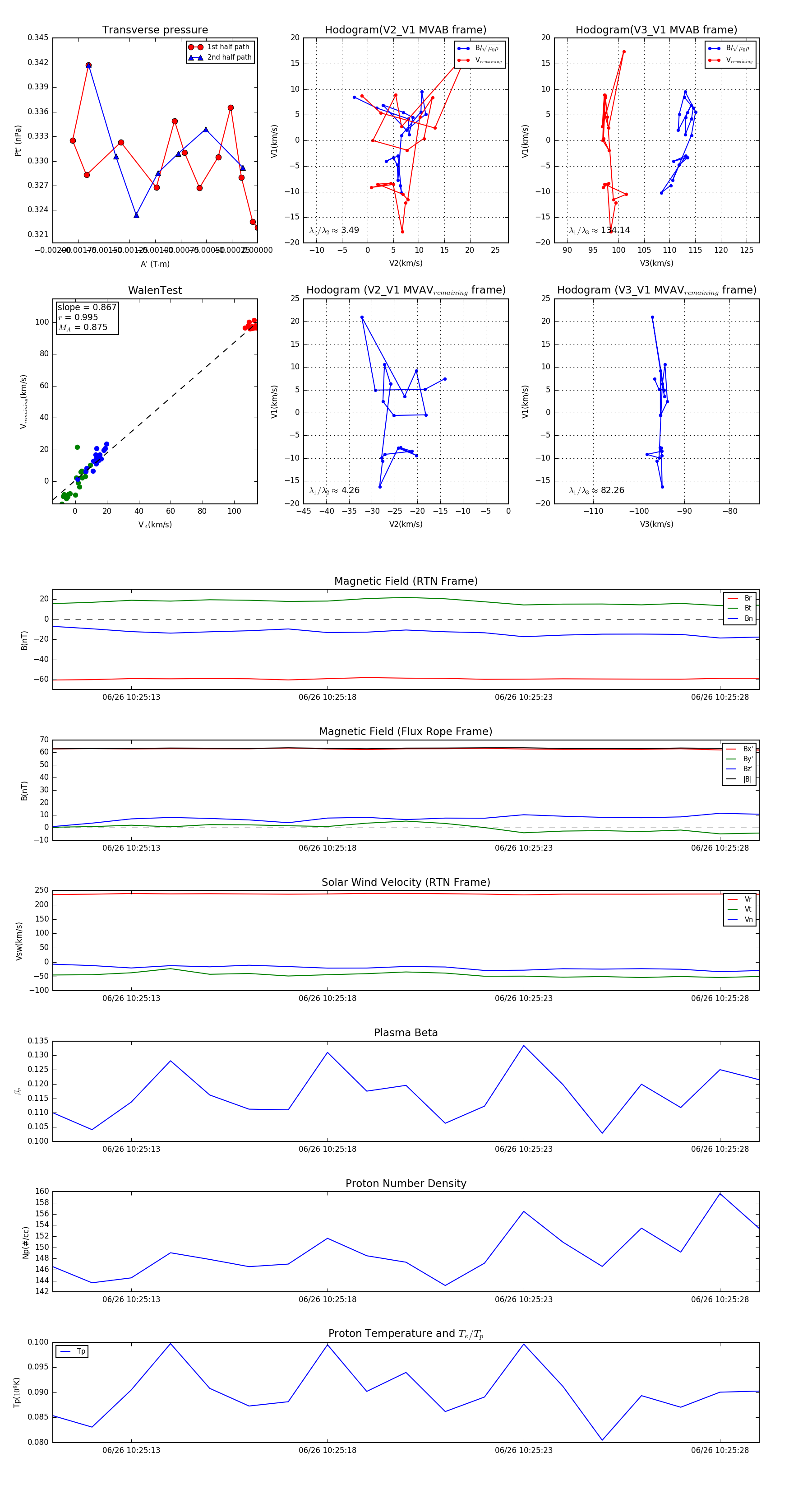
Flux Rope in 2023

Flux Rope Event 2023-06-26 10:25:11 ~ 2023-06-26 10:25:29 (19 seconds)


plot