HOME   LIST
‹–   –›

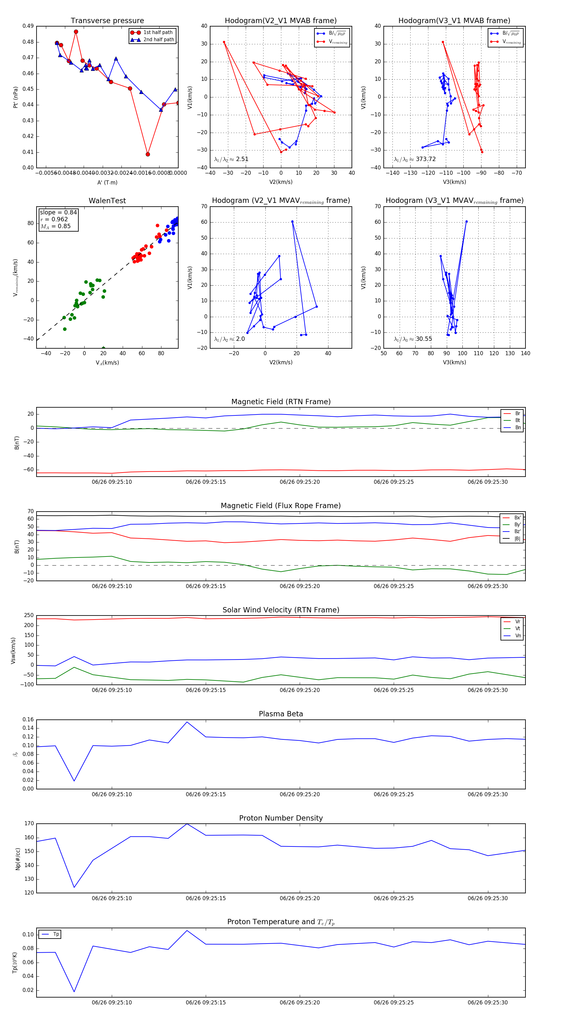
Flux Rope in 2023

Flux Rope Event 2023-06-26 09:25:06 ~ 2023-06-26 09:25:32 (27 seconds)


plot