HOME   LIST
‹–   –›

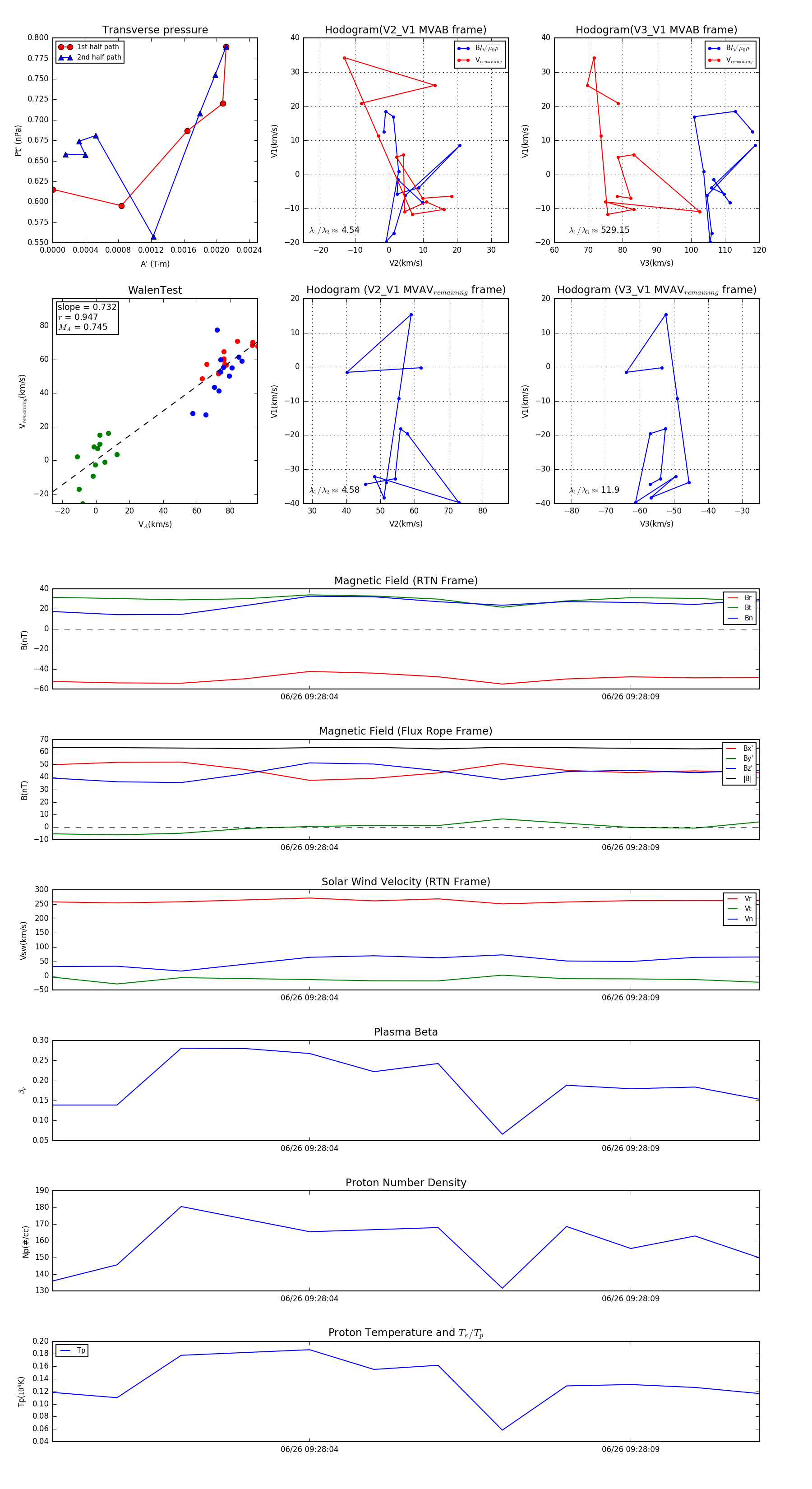
Flux Rope in 2023

Flux Rope Event 2023-06-26 09:28:00 ~ 2023-06-26 09:28:11 (12 seconds)


plot