HOME   LIST
‹–   –›

Flux Rope in 2023

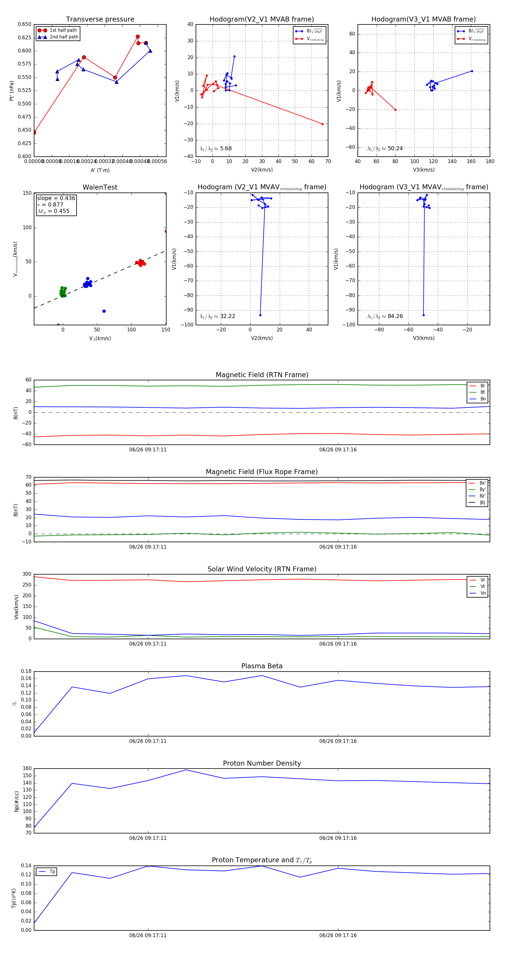
Flux Rope Event 2023-06-26 09:17:08 ~ 2023-06-26 09:17:20 (13 seconds)


plot