HOME   LIST
‹–   –›

Flux Rope in 2023

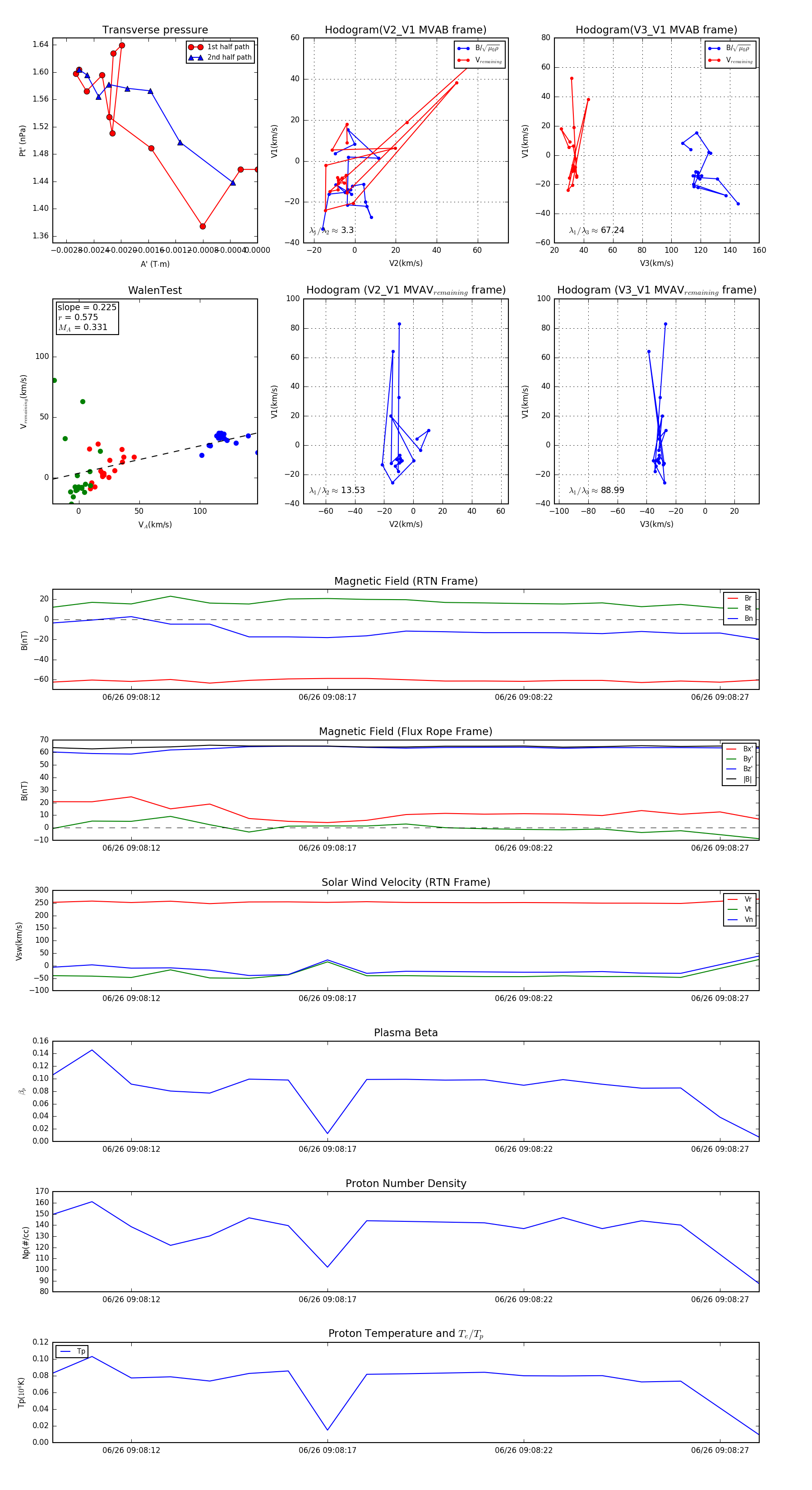
Flux Rope Event 2023-06-26 09:08:10 ~ 2023-06-26 09:08:28 (19 seconds)


plot