HOME   LIST
‹–   –›

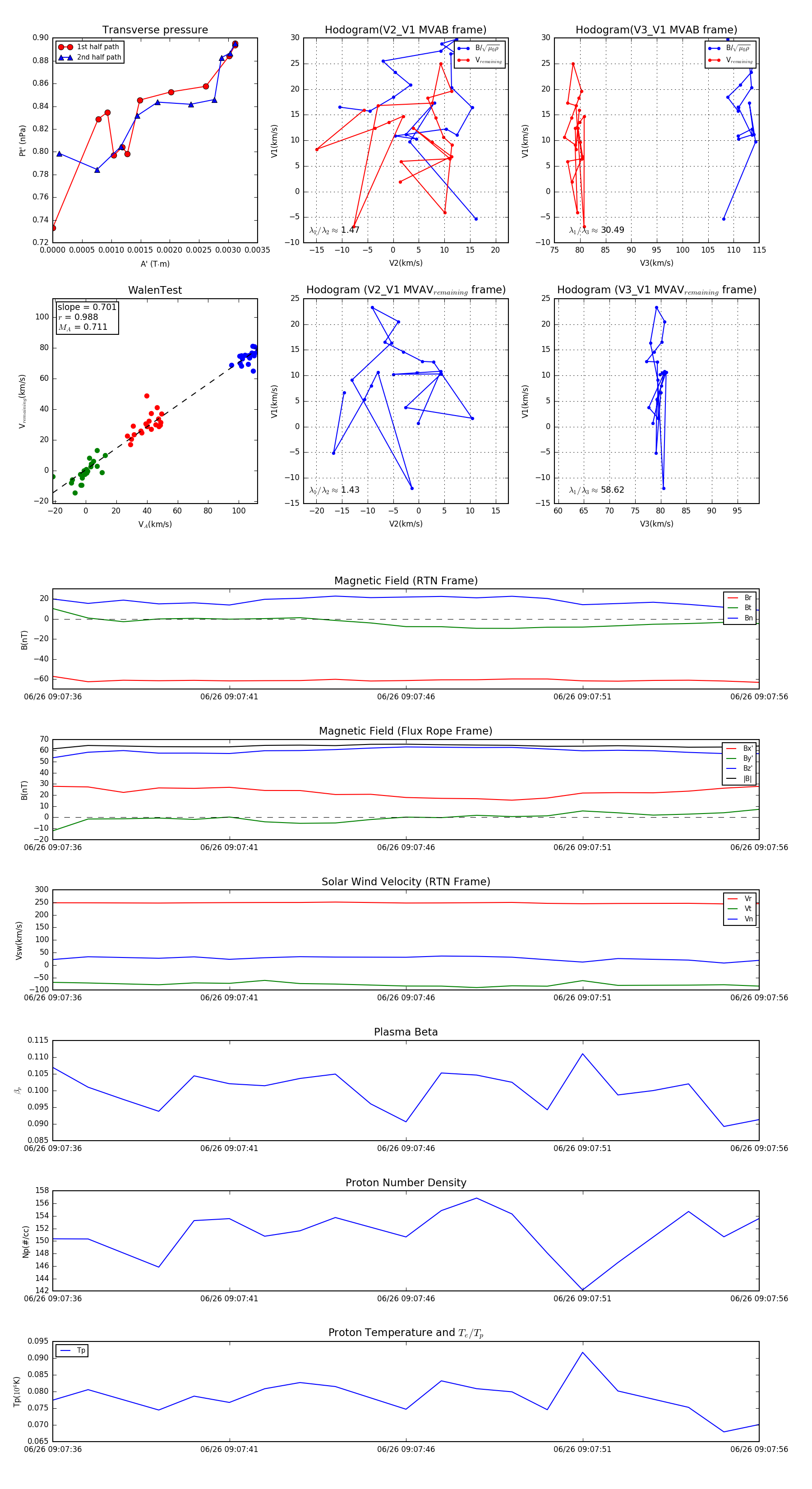
Flux Rope in 2023

Flux Rope Event 2023-06-26 09:07:36 ~ 2023-06-26 09:07:56 (21 seconds)


plot