HOME   LIST
‹–   –›

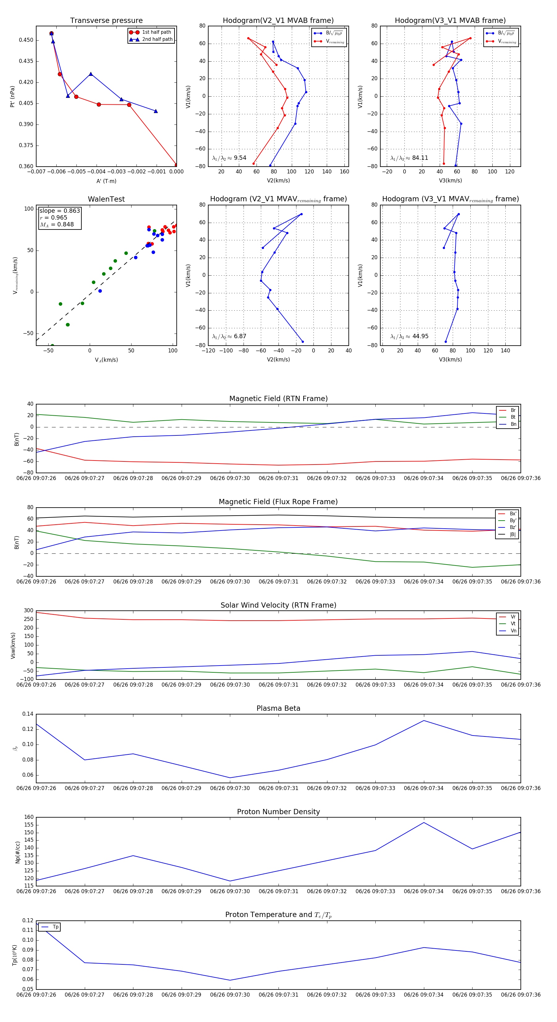
Flux Rope in 2023

Flux Rope Event 2023-06-26 09:07:26 ~ 2023-06-26 09:07:36 (11 seconds)


plot